WARNING:
JavaScript is turned OFF. None of the links on this concept map will
work until it is reactivated.
If you need help turning JavaScript On, click here.
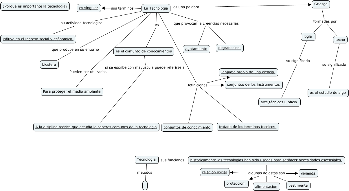
Este Cmap, tiene información relacionada con: la tecnologia, Tecnologia sus funciones historicamente las tecnologias han sido usadas para satifacer necesidades escensiales, La Tecnologìa que provocan la creencias necesarias agotamiento, La Tecnologìa que provocan la creencias necesarias degradacion, historicamente las tecnologias han sido usadas para satifacer necesidades escensiales algunas de estas son relacion social, es el conjunto de conocimientos si se escribe con mayuscula puede referirse a A la disiplina teòrica que estudia lo saberes comunes de la tecnologìa, Griesga Formadas por tecno, historicamente las tecnologias han sido usadas para satifacer necesidades escensiales algunas de estas son vivienda, La Tecnologìa que produce en su entorno biosfera, La Tecnologìa es es el conjunto de conocimientos, La Tecnologìa Pueden ser utilizadas Para proteger el medio ambiente, historicamente las tecnologias han sido usadas para satifacer necesidades escensiales algunas de estas son proteccion, logia su significado arte,tècnicos u oficio, La Tecnologìa Definiciones conjuntos de conocimiento, Tecnologia metodos, tecno su significado es el estudio de algo, La Tecnologìa Definiciones tratado de los terminos tecnicos, La Tecnologìa sus terminos es singular, historicamente las tecnologias han sido usadas para satifacer necesidades escensiales algunas de estas son alimentacion, La Tecnologìa es una palabra Griesga, La Tecnologìa Definiciones lenjuaje propio de una ciencia