WARNING:
JavaScript is turned OFF. None of the links on this concept map will
work until it is reactivated.
If you need help turning JavaScript On, click here.
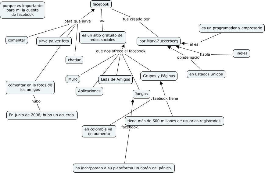
Este Cmap, tiene información relacionada con: facebook, chatiar para que sirve facebook, comentar para que sirve facebook, ingles habla por Mark Zuckerberg, en Estados unidos donde nacio por Mark Zuckerberg, en colombia va en aumento faebook tiene Grupos y Páginas, Aplicaciones que nos ofrece el facebook es un sitio gratuito de redes sociales, comentar en la fotos de los amigos hubo En junio de 2006, hubo un acuerdo, Juegos que nos ofrece el facebook es un sitio gratuito de redes sociales, tiene más de 500 millones de usuarios registrados faebook tiene Grupos y Páginas, comentar en la fotos de los amigos para que sirve facebook, facebook es es un sitio gratuito de redes sociales, Lista de Amigos que nos ofrece el facebook es un sitio gratuito de redes sociales, Grupos y Páginas que nos ofrece el facebook es un sitio gratuito de redes sociales, Muro que nos ofrece el facebook es un sitio gratuito de redes sociales, sirve pa ver foto para que sirve facebook, facebook fue creado por por Mark Zuckerberg, es un programador y empresario el es por Mark Zuckerberg, ha incorporado a su plataforma un botón del pánico. facebook Juegos