WARNING:
JavaScript is turned OFF. None of the links on this concept map will
work until it is reactivated.
If you need help turning JavaScript On, click here.
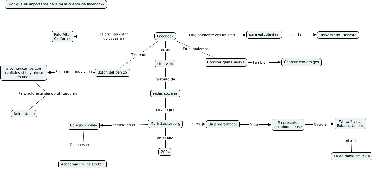
Este Cmap, tiene información relacionada con: Facebook, Facebook Las oficinas estan ubicadas en Palo Alto, California, Mark Zuckerberg estudio en el Colegio Ardsley, Mark Zuckerberg el es Un programador, para estudiantes de la Universidad Harvard, Facebook Originalmente era un sitio para estudiantes, Colegio Ardsley Despues en la Academia Philips Exeter, a comunicarnos con los ofiales si hay abuso en linea Pero solo esta siendo utilizado en Reino Unido, Conocer gente nueva También Chatear con amigos, Facebook Tiene un Boton del panico, Facebook es un sitio web, White Plains, Estados Unidos el año 14 de mayo de 1984, redes sociales creado por Mark Zuckerberg, Facebook En el podemos Conocer gente nueva, sitio web gratuito de redes sociales, Empresario estadounidense Nacio en White Plains, Estados Unidos, Boton del panico Ese boton nos ayuda a comunicarnos con los ofiales si hay abuso en linea, Mark Zuckerberg en el año 2004, Un programador Y un Empresario estadounidense