WARNING:
JavaScript is turned OFF. None of the links on this concept map will
work until it is reactivated.
If you need help turning JavaScript On, click here.
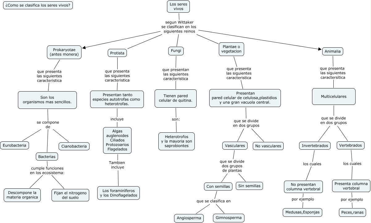
Este Cmap, tiene información relacionada con: Seres Viivos', Tienen pared celular de quitina. son: Heterotrofos y la mayoria son saprobiontes, Presentan pared celular de celulosa,plastidios y una gran vacuola central. que se divide en dos grupos No vasculares, Plantae o vegetacion que presenta las siguientes caracteristica Presentan pared celular de celulosa,plastidios y una gran vacuola central., Multicelulares que se divide en dos grupos Invertebrados, Prokaryotae (antes monera) que presenta las siguientes caracteristica Son los organismos mas sencillos., Multicelulares que se divide en dos grupos Vertebrados, Invertebrados los cuales No presentan columna vertebral, Vasculares que se divide dos grupos de plantas Con semillas, Vertebrados los cuales Presenta columna vertebral, Animalia que presenta las siguientes caractersitica Multicelulares, Vasculares que se divide dos grupos de plantas Sin semillas, Los seres vivos segun Wittaker se clasifican en los siguientes reinos Animalia, Los seres vivos segun Wittaker se clasifican en los siguientes reinos Plantae o vegetacion, Los seres vivos segun Wittaker se clasifican en los siguientes reinos Fungi, Los seres vivos segun Wittaker se clasifican en los siguientes reinos Prokaryotae (antes monera), Son los organismos mas sencillos. se compone de Bacterias, Los seres vivos segun Wittaker se clasifican en los siguientes reinos Protista, Presentan tanto especies autotrofas como heterotrofas. incluye Algas auglenoides Ciliados Protozoarios Flagelados, Presentan pared celular de celulosa,plastidios y una gran vacuola central. que se divide en dos grupos Vasculares, Son los organismos mas sencillos. se compone de Cianobacteria