WARNING:
JavaScript is turned OFF. None of the links on this concept map will
work until it is reactivated.
If you need help turning JavaScript On, click here.
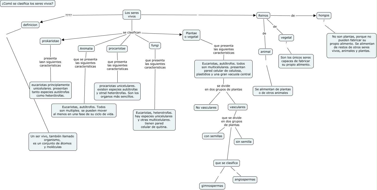
Este Cmap, tiene información relacionada con: seres vivos, definicion Un ser vivo, también llamado organismo, es un conjunto de átomos y moléculas, Reinos de vegetal, prokariotae presenta lasn siguientes caracteristicas eucariotas principlamente unicelulares. presentan tanto especies autótrofas como heterótrofas., vasculares que se divide en dos grupos de plantas sin semilla, vegetal Son los únicos seres capaces de fabricar su propio alimento., procariotae que presenta las siguientes caracteristicas procariotas unicelulares. existen especies autótrofas y otrsd heterótrofas. Son los organos más sencillos., fungi que presenta las siguientes caracteristicas Eucariotas, heterotrofas. hay especies unicelulares y otras multicelulares. tienen pared celular de quitina., Los seres vivos ???? definicion, Los seres vivos se clasifican fungi, Los seres vivos se clasifican Animalia, Los seres vivos se clasifican Plantae o vegetal, Los seres vivos se clasifican prokariotae, hongos No son plantas, porque no pueden fabricar su propio alimento. Se alimentan de restos de otros seres vivos, animales y plantas., animal Se alimentan de plantas o de otros animales, que se clasifica angiospermas, vasculares que se divide en dos grupos de plantas con semillas, vasculares que se divide en dos grupos de plantas que se clasifica, que se clasifica gimnospermas, Reinos de hongos, Reinos de animal