WARNING:
JavaScript is turned OFF. None of the links on this concept map will
work until it is reactivated.
If you need help turning JavaScript On, click here.
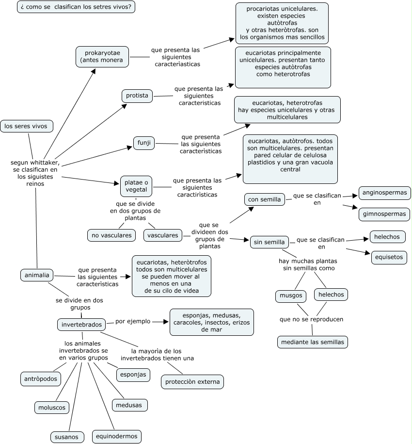
Este Cmap, tiene información relacionada con: seres vivos7c, animalia se divide en dos grupos invertebrados, platae o vegetal que presenta las siguientes caractirìsticas eucariotas, autòtrofos. todos son multicelulares. presentan pared celular de celulosa plastidios y una gran vacuola central, funji que presenta las siguientes caracterìsticas eucariotas, heterotrofas hay especies unicelulares y otras multicelulares, platae o vegetal que se divide en dos grupos de plantas vasculares, animalia se divide en dos grupos invertebrados, vasculares que se divideen dos grupos de plantas con semilla, musgos que no se reproducen mediante las semillas, helechos que no se reproducen mediante las semillas, invertebrados los animales invertebrados se en varios grupos antròpodos, sin semilla hay muchas plantas sin semillas como musgos, animalia se divide en dos grupos invertebrados, con semilla que se clasifican en anginospermas, los seres vivos segun whittaker, se clasifican en los siguistes reinos funji, los seres vivos segun whittaker, se clasifican en los siguistes reinos animalia, protista que presenta las siguientes caracteristicas eucariotas principalmente unicelulares. presentan tanto especies autòtrofas como heterotrofas, invertebrados los animales invertebrados se en varios grupos esponjas, invertebrados los animales invertebrados se en varios grupos susanos, los seres vivos segun whittaker, se clasifican en los siguistes reinos platae o vegetal, animalia se divide en dos grupos invertebrados, invertebrados la mayorìa de los invertebrados tienen una protecciòn externa