WARNING:
JavaScript is turned OFF. None of the links on this concept map will
work until it is reactivated.
If you need help turning JavaScript On, click here.
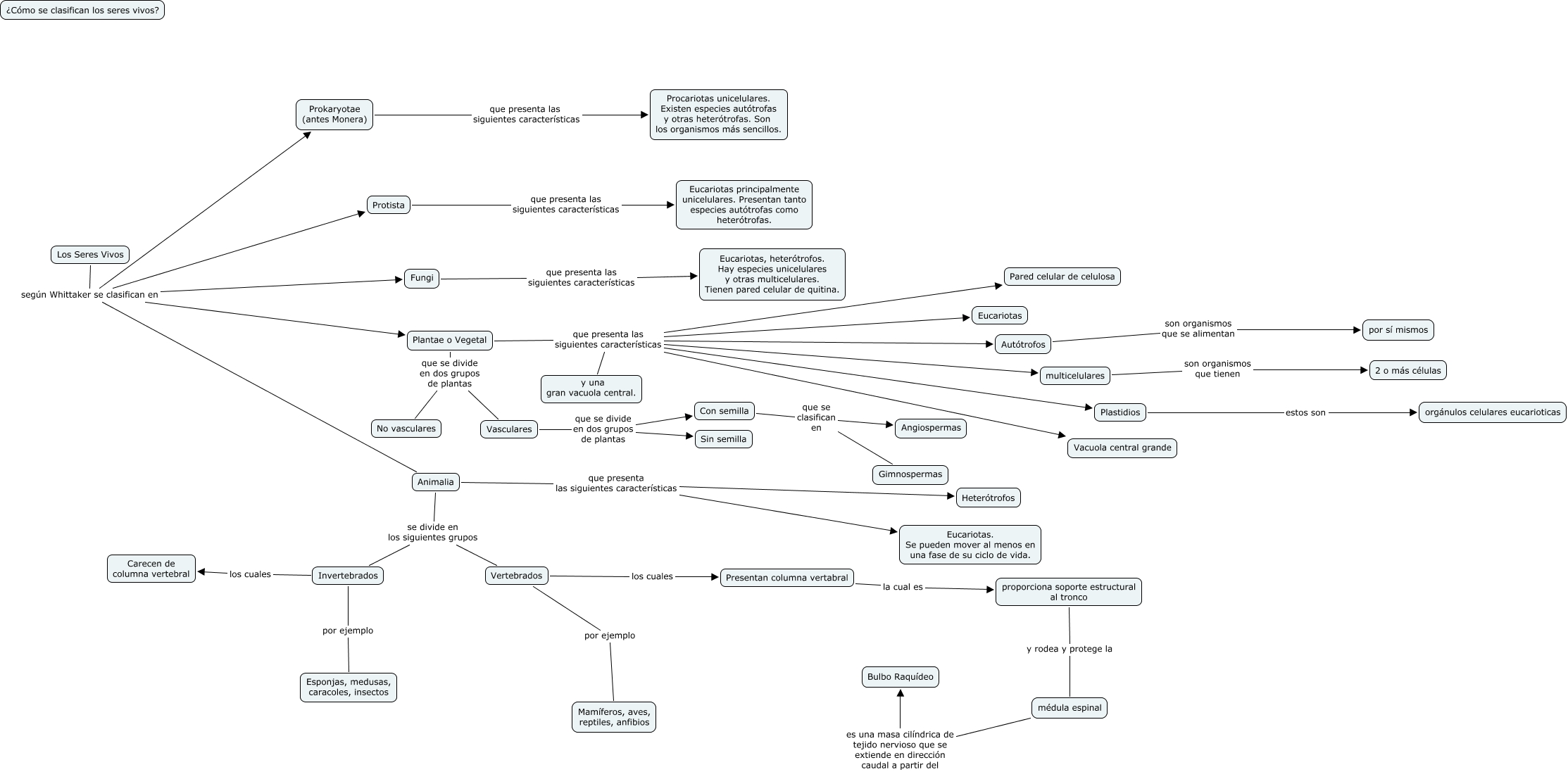
Este Cmap, tiene información relacionada con: Los Seres Vivos, Prokaryotae (antes Monera) que presenta las siguientes características Procariotas unicelulares. Existen especies autótrofas y otras heterótrofas. Son los organismos más sencillos., Plantae o Vegetal que presenta las siguientes características Autótrofos, Los Seres Vivos según Whittaker se clasifican en Protista, Los Seres Vivos según Whittaker se clasifican en Prokaryotae (antes Monera), Los Seres Vivos según Whittaker se clasifican en Fungi, Plantae o Vegetal que presenta las siguientes características Vacuola central grande, Vertebrados los cuales Presentan columna vertabral, Los Seres Vivos según Whittaker se clasifican en Animalia, Plantae o Vegetal que se divide en dos grupos de plantas No vasculares, Vasculares que se divide en dos grupos de plantas Sin semilla, Con semilla que se clasifican en Angiospermas, Plantae o Vegetal que presenta las siguientes características y una gran vacuola central., Vasculares que se divide en dos grupos de plantas Con semilla, Plantae o Vegetal que se divide en dos grupos de plantas Vasculares, Plantae o Vegetal que presenta las siguientes características multicelulares, Fungi que presenta las siguientes características Eucariotas, heterótrofos. Hay especies unicelulares y otras multicelulares. Tienen pared celular de quitina., médula espinal es una masa cilíndrica de tejido nervioso que se extiende en dirección caudal a partir del Bulbo Raquídeo, Con semilla que se clasifican en Gimnospermas, Plantae o Vegetal que presenta las siguientes características Eucariotas, Animalia se divide en los siguientes grupos Invertebrados