WARNING:
JavaScript is turned OFF. None of the links on this concept map will
work until it is reactivated.
If you need help turning JavaScript On, click here.
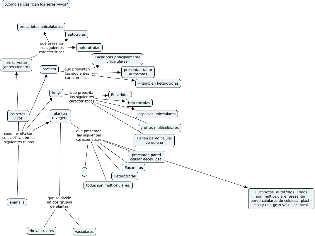
Este Cmap, tiene información relacionada con: clasificacion de los seres vivos, plantea o vegetal que se divide en dos grupos de plantas vasculares, plantea o vegetal que presentan las siguientes caracteristicas preesntan pared celular decelulosa., fungi que preesnta las siguientes caracteristicas Eucariotas, los seres vivos según whittaker, se clasifican en los siguientes reinos prokaryotae (antes Monera), protista que presentan las siguientes caracteristicas y tambien heterotrófas, fungi que preesnta las siguientes caracteristicas Tienen pared celular de quitina, protista que presentan las siguientes caracteristicas Eucariotas principalmente unicelulares., fungi que preesnta las siguientes caracteristicas especies unicelulares, protista que presentan las siguientes caracteristicas presentan tanto autótrofas, fungi que preesnta las siguientes caracteristicas Heterotrofas, plantea o vegetal que presentan las siguientes caracteristicas Eucariotas, fungi que preesnta las siguientes caracteristicas y otras multicelulares, plantea o vegetal que presentan las siguientes caracteristicas Heterótrofas, los seres vivos según whittaker, se clasifican en los siguientes reinos fungi, plantea o vegetal que presentan las siguientes caracteristicas Eucariotas, autotrofos. Todos son multicelulare. presentan pared celulares de celulosa, plasti- dios y una gran vacuolacentral., plantea o vegetal que se divide en dos grupos de plantas No vasculares, los seres vivos según whittaker, se clasifican en los siguientes reinos plantea o vegetal, plantea o vegetal que presentan las siguientes caracteristicas todos son multicelulares., prokaryotae (antes Monera) que presenta las siguientes características autótrofas, prokaryotae (antes Monera) que presenta las siguientes características heterotrófas