WARNING:
JavaScript is turned OFF. None of the links on this concept map will
work until it is reactivated.
If you need help turning JavaScript On, click here.
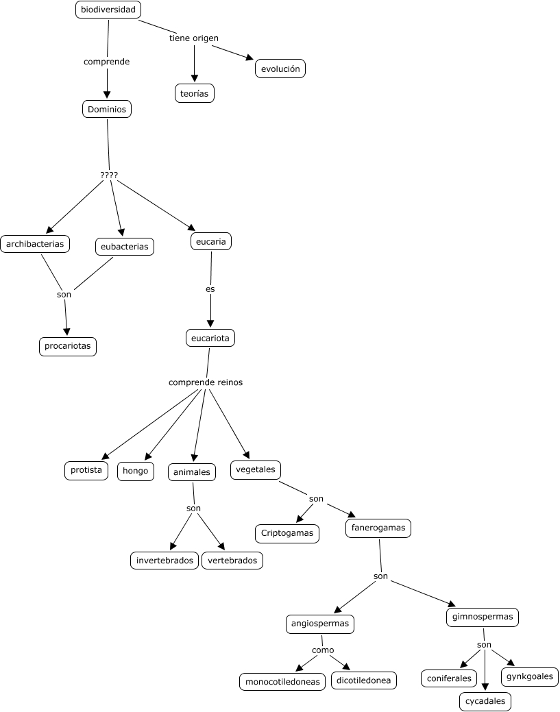
Este Cmap, tiene información relacionada con: biodiversidad, gimnospermas son gynkgoales, fanerogamas son angiospermas, eubacterias son procariotas, animales son vertebrados, gimnospermas son coniferales, Dominios ???? archibacterias, archibacterias son procariotas, angiospermas como monocotiledoneas, biodiversidad tiene origen teorías, vegetales son Criptogamas, biodiversidad comprende Dominios, eucariota comprende reinos protista, eucariota comprende reinos animales, angiospermas como dicotiledonea, eucariota comprende reinos vegetales, eucaria es eucariota, Dominios ???? eucaria, vegetales son fanerogamas, fanerogamas son gimnospermas, gimnospermas son cycadales