WARNING:
JavaScript is turned OFF. None of the links on this concept map will
work until it is reactivated.
If you need help turning JavaScript On, click here.
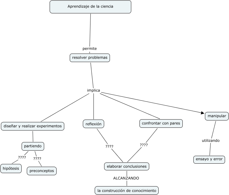
Este Cmap, tiene información relacionada con: silvia bauza, reflexión ???? elaborar conclusiones, resolver problemas implica confrontar con pares, partiendo ???? preconceptos, partiendo ???? hipótesis, elaborar conclusiones ALCANZANDO la construcción de conocimiento, resolver problemas implica manipular, confrontar con pares ???? elaborar conclusiones, manipular utilizando ensayo y error, resolver problemas implica diseñar y realizar experimentos, diseñar y realizar experimentos partiendo, resolver problemas implica reflexión, Aprendizaje de la ciencia permite resolver problemas