WARNING:
JavaScript is turned OFF. None of the links on this concept map will
work until it is reactivated.
If you need help turning JavaScript On, click here.
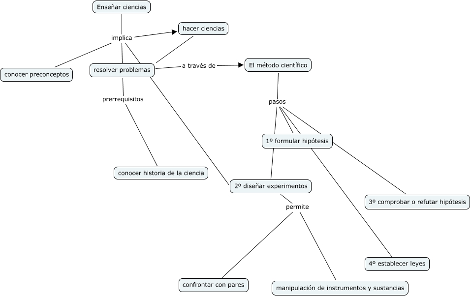
Este Cmap, tiene información relacionada con: Mery, hacer ciencias resolver problemas, El método científico pasos 1º formular hipótesis, Enseñar ciencias implica conocer preconceptos, El método científico pasos 4º establecer leyes, El método científico pasos 2º diseñar experimentos, 2º diseñar experimentos permite confrontar con pares, 2º diseñar experimentos permite manipulación de instrumentos y sustancias, resolver problemas prerrequisitos conocer historia de la ciencia, resolver problemas a través de El método científico, El método científico pasos 3º comprobar o refutar hipótesis, Enseñar ciencias implica hacer ciencias, Enseñar ciencias implica 2º diseñar experimentos, Enseñar ciencias implica resolver problemas