WARNING:
JavaScript is turned OFF. None of the links on this concept map will
work until it is reactivated.
If you need help turning JavaScript On, click here.
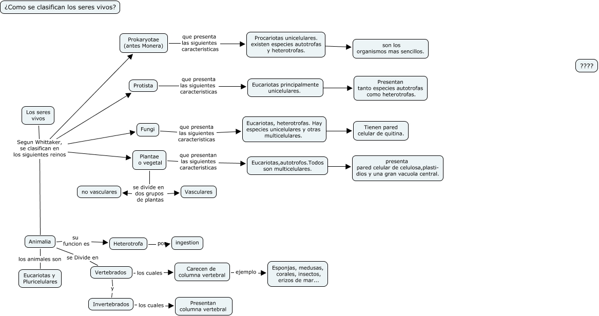
Este Cmap, tiene información relacionada con: Clasificacion De Los Seres Vivos, Vertebrados los cuales Carecen de columna vertebral, Los seres vivos Segun Whittaker, se clasifican en los siguientes reinos Fungi, Carecen de columna vertebral ejemplo Esponjas, medusas, corales, insectos, erizos de mar..., Plantae o vegetal que presentan las siguientes caracteristicas Eucariotas,autotrofos.Todos son multicelulares., Invertebrados los cuales Presentan columna vertebral, Animalia se Divide en Vertebrados, Eucariotas, heterotrofas. Hay especies unicelulares y otras multicelulares. ???? Tienen pared celular de quitina., Plantae o vegetal se divide en dos grupos de plantas Vasculares, Vertebrados y Invertebrados, Los seres vivos Segun Whittaker, se clasifican en los siguientes reinos Protista, Los seres vivos Segun Whittaker, se clasifican en los siguientes reinos Prokaryotae (antes Monera), Animalia su funcion es Heterotrofa, Animalia los animales son Eucariotas y Pluricelulares, Procariotas unicelulares. existen especies autotrofas y heterotrofas. ???? son los organismos mas sencillos., Los seres vivos Segun Whittaker, se clasifican en los siguientes reinos Plantae o vegetal, Eucariotas principalmente unicelulares. ???? Presentan tanto especies autotrofas como heterotrofas., Los seres vivos Segun Whittaker, se clasifican en los siguientes reinos Animalia, Prokaryotae (antes Monera) que presenta las siguientes caracteristicas Procariotas unicelulares. existen especies autotrofas y heterotrofas., Heterotrofa por ingestion, Eucariotas,autotrofos.Todos son multicelulares. ???? presenta pared celular de celulosa,plasti- dios y una gran vacuola central.