WARNING:
JavaScript is turned OFF. None of the links on this concept map will
work until it is reactivated.
If you need help turning JavaScript On, click here.
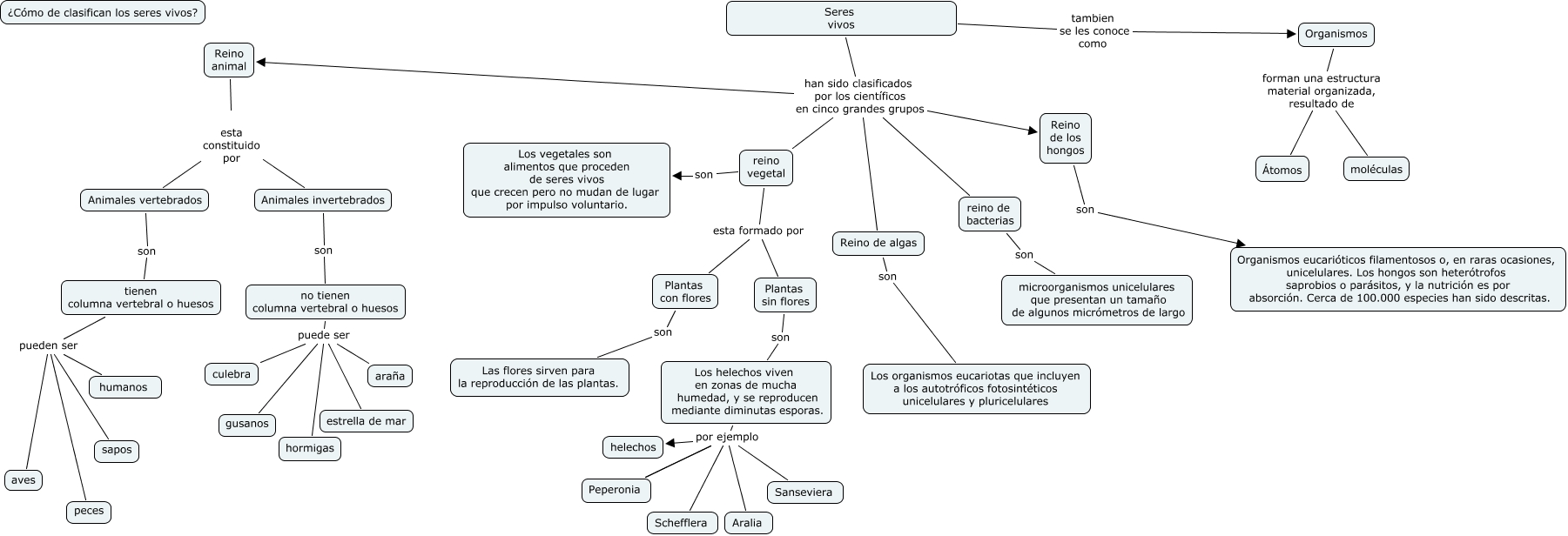
Este Cmap, tiene información relacionada con: los seres vivos, tienen columna vertebral o huesos pueden ser peces, Los helechos viven en zonas de mucha humedad, y se reproducen mediante diminutas esporas. por ejemplo Peperonia, no tienen columna vertebral o huesos puede ser gusanos, reino vegetal son Los vegetales son alimentos que proceden de seres vivos que crecen pero no mudan de lugar por impulso voluntario., Seres vivos han sido clasificados por los científicos en cinco grandes grupos reino vegetal, Seres vivos han sido clasificados por los científicos en cinco grandes grupos reino de bacterias, Los helechos viven en zonas de mucha humedad, y se reproducen mediante diminutas esporas. por ejemplo Sanseviera, Reino animal esta constituido por Animales vertebrados, reino vegetal esta formado por Plantas con flores, no tienen columna vertebral o huesos puede ser culebra, Reino de algas son Los organismos eucariotas que incluyen a los autotróficos fotosintéticos unicelulares y pluricelulares, Reino animal esta constituido por Animales invertebrados, tienen columna vertebral o huesos pueden ser humanos, Animales invertebrados son no tienen columna vertebral o huesos, Organismos forman una estructura material organizada, resultado de moléculas, no tienen columna vertebral o huesos puede ser hormigas, Organismos forman una estructura material organizada, resultado de Átomos, reino vegetal esta formado por Plantas sin flores, Reino de los hongos son Organismos eucarióticos filamentosos o, en raras ocasiones, unicelulares. Los hongos son heterótrofos saprobios o parásitos, y la nutrición es por absorción. Cerca de 100.000 especies han sido descritas., Los helechos viven en zonas de mucha humedad, y se reproducen mediante diminutas esporas. por ejemplo Aralia