WARNING:
JavaScript is turned OFF. None of the links on this concept map will
work until it is reactivated.
If you need help turning JavaScript On, click here.
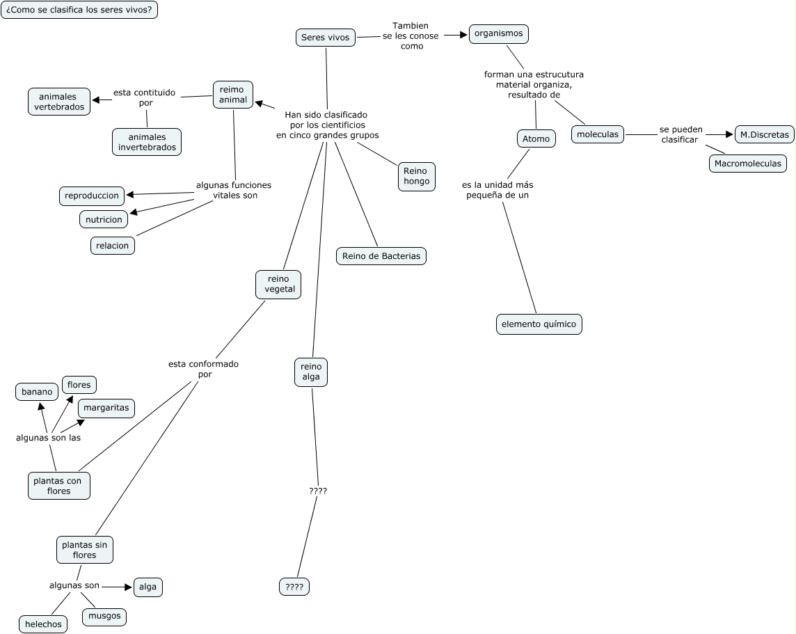
Este Cmap, tiene información relacionada con: martin mtb matos, reino vegetal esta conformado por plantas con flores, plantas con flores algunas son las flores, reimo animal esta contituido por animales vertebrados, reino vegetal esta conformado por plantas sin flores, organismos forman una estrucutura material organiza, resultado de moleculas, plantas sin flores algunas son musgos, plantas sin flores algunas son helechos, reimo animal algunas funciones vitales son reproduccion, moleculas se pueden clasificar M.Discretas, plantas con flores algunas son las banano, Seres vivos Han sido clasificado por los cientificios en cinco grandes grupos Reino hongo, reimo animal esta contituido por animales invertebrados, reimo animal algunas funciones vitales son nutricion, Seres vivos Han sido clasificado por los cientificios en cinco grandes grupos reimo animal, Seres vivos Han sido clasificado por los cientificios en cinco grandes grupos Reino de Bacterias, reino alga ???? ????, reimo animal algunas funciones vitales son relacion, plantas sin flores algunas son alga, Seres vivos Han sido clasificado por los cientificios en cinco grandes grupos reino alga, Seres vivos Tambien se les conose como organismos