WARNING:
JavaScript is turned OFF. None of the links on this concept map will
work until it is reactivated.
If you need help turning JavaScript On, click here.
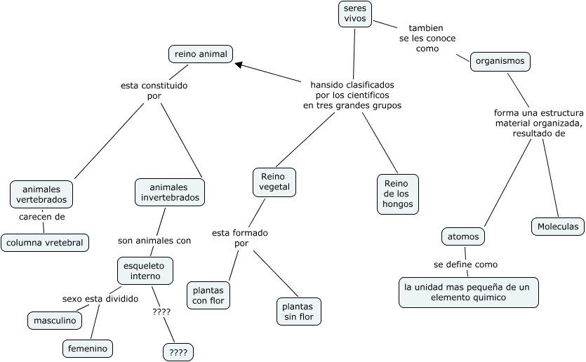
Este Cmap, tiene información relacionada con: los seres vivos, Reino vegetal esta formado por plantas sin flor, reino animal esta constituido por animales vertebrados, esqueleto interno sexo esta dividido femenino, animales vertebrados carecen de columna vretebral, Reino vegetal esta formado por plantas con flor, seres vivos hansido clasificados por los cientificos en tres grandes grupos Reino vegetal, atomos se define como la unidad mas pequeña de un elemento quimico, esqueleto interno sexo esta dividido masculino, organismos forma una estructura material organizada, resultado de Moleculas, esqueleto interno ???? ????, seres vivos hansido clasificados por los cientificos en tres grandes grupos reino animal, seres vivos tambien se les conoce como organismos, organismos forma una estructura material organizada, resultado de atomos, reino animal esta constituido por animales invertebrados, seres vivos hansido clasificados por los cientificos en tres grandes grupos Reino de los hongos, animales invertebrados son animales con esqueleto interno