WARNING:
JavaScript is turned OFF. None of the links on this concept map will
work until it is reactivated.
If you need help turning JavaScript On, click here.
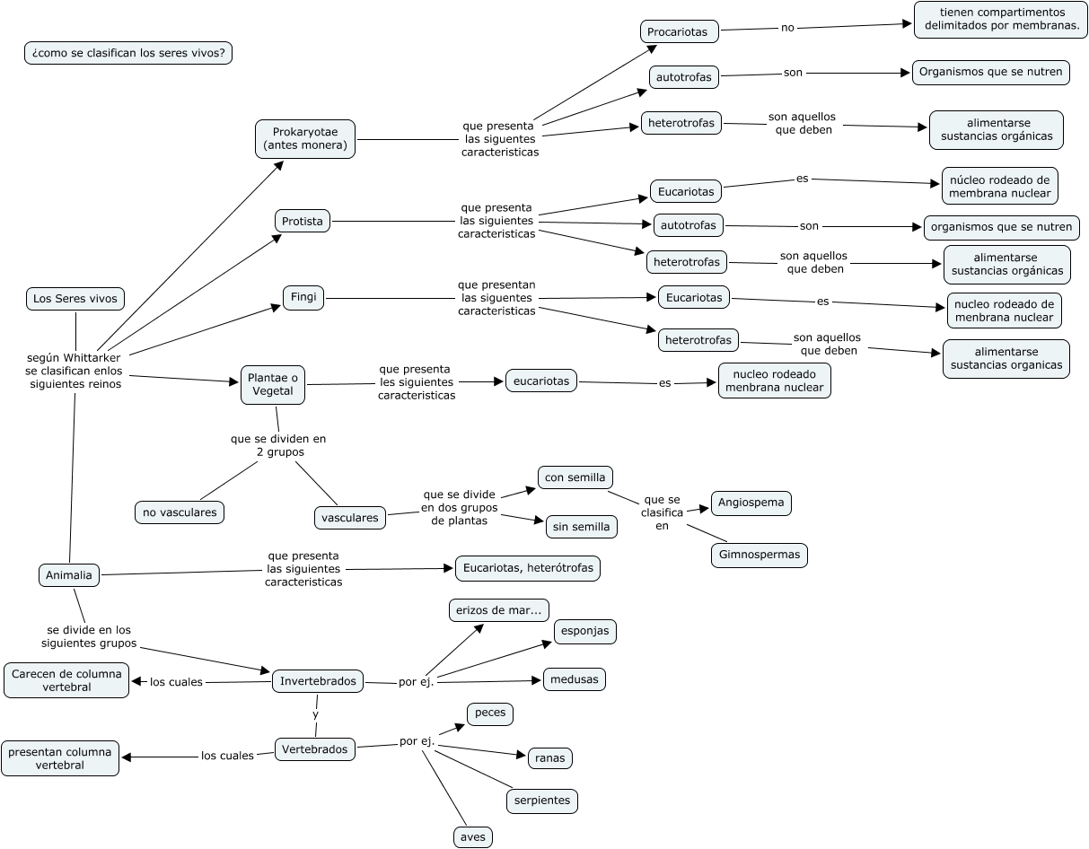
Este Cmap, tiene información relacionada con: seres vivao YR, heterotrofas son aquellos que deben alimentarse sustancias orgánicas, Protista que presenta las siguientes caracteristicas Eucariotas, Vertebrados por ej. serpientes, Los Seres vivos según Whittarker se clasifican enlos siguientes reinos Prokaryotae (antes monera), Invertebrados por ej. esponjas, Protista que presenta las siguientes caracteristicas heterotrofas, Plantae o Vegetal que se dividen en 2 grupos vasculares, Eucariotas es núcleo rodeado de membrana nuclear, Prokaryotae (antes monera) que presenta las siguentes caracteristicas autotrofas, Fingi que presentan las siguentes caracteristicas heterotrofas, Invertebrados por ej. medusas, Plantae o Vegetal que presenta les siguientes caracteristicas eucariotas, Procariotas no tienen compartimentos delimitados por membranas., con semilla que se clasifica en Gimnospermas, vasculares que se divide en dos grupos de plantas sin semilla, Prokaryotae (antes monera) que presenta las siguentes caracteristicas heterotrofas, heterotrofas son aquellos que deben alimentarse sustancias organicas, Animalia que presenta las siguientes caracteristicas Eucariotas, heterótrofas, Invertebrados por ej. erizos de mar..., Invertebrados los cuales Carecen de columna vertebral