WARNING:
JavaScript is turned OFF. None of the links on this concept map will
work until it is reactivated.
If you need help turning JavaScript On, click here.
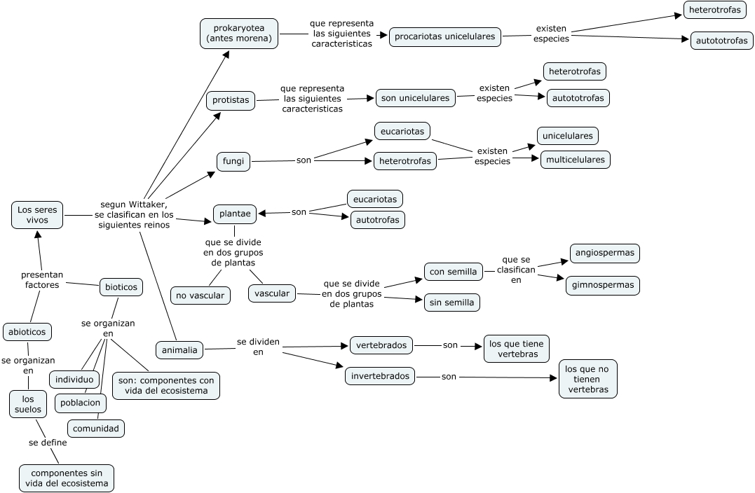
Este Cmap, tiene información relacionada con: image, son: componentes con vida del ecosistema se organizan en individuo, plantae que se divide en dos grupos de plantas no vascular, procariotas unicelulares existen especies autototrofas, animalia se dividen en invertebrados, heterotrofas existen especies unicelulares, bioticos presentan factores abioticos, con semilla que se clasifican en gimnospermas, Los seres vivos segun Wittaker, se clasifican en los siguientes reinos plantae, abioticos se organizan en los suelos, Los seres vivos segun Wittaker, se clasifican en los siguientes reinos prokaryotea (antes morena), bioticos presentan factores Los seres vivos, vertebrados son los que tiene vertebras, eucariotas son plantae, bioticos se organizan en poblacion, procariotas unicelulares existen especies heterotrofas, prokaryotea (antes morena) que representa las siguientes caracteristicas procariotas unicelulares, fungi son eucariotas, son unicelulares existen especies autototrofas, invertebrados son los que no tienen vertebras, son: componentes con vida del ecosistema se organizan en poblacion