WARNING:
JavaScript is turned OFF. None of the links on this concept map will
work until it is reactivated.
If you need help turning JavaScript On, click here.
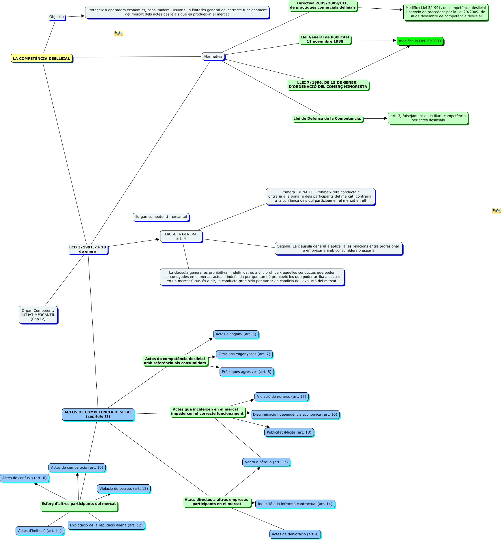
Este Cmap, tiene información relacionada con: Escenari 4. Competència deslleial, CLAUSULA GENERAL, art. 4 ???? Segona. La clàusula general a aplicar a les relacions entre profesional o empresaris amb consumidors o usuaris, ACTOS DE COMPETENCIA DESLEAL (capítulo II) Actes que incideixen en el mercat i impedeixen el correcte funcionament Publicitat il·lícita (art. 18), Normativa LLEI 7/1996, DE 15 DE GENER, D'ORDENACIÓ DEL COMERÇ MINORISTA modifica la Llei 29/2009, ACTOS DE COMPETENCIA DESLEAL (capítulo II) Actes que incideixen en el mercat i impedeixen el correcte funcionament Discriminació i dependència econòmica (art. 16), CLAUSULA GENERAL, art. 4 ???? Primera. BONA FE. Prohibeix tota conducta c ontrària a la bona fe dels participants del mercat, contrària a la confiança dels qui participen en el mercat en ell, CLAUSULA GENERAL, art. 4 ???? La clàusula general és prohibitiva i indefinida, és a dir, prohibeix aquelles conductes que poden ser conegudes en el mercat actual i indefinida per que també prohibeix les que poder arriba a succeir en un mercat futur, és a dir, la conducta prohibida pot variar en condició de l'evolució del mercat., Normativa Llei de Defensa de la Competència, art. 3, falsejament de la lliure competència per actes deslleials, ACTOS DE COMPETENCIA DESLEAL (capítulo II) Actes que incideixen en el mercat i impedeixen el correcte funcionament Violació de normes (art. 15), ACTOS DE COMPETENCIA DESLEAL (capítulo II) Esforç d'altres participants del mercat Actes de confusió (art. 6), LA COMPETÈNCIA DESLLEIAL Objectiu Protegeix a operadors econòmics, consumidors i usuaris i a l'interès general del correcte funcionament del mercat dels actes deslleials que es produeixin al mercat, ACTOS DE COMPETENCIA DESLEAL (capítulo II) Actes de competència deslleial amb referència als consumidors Omisions enganyoses (art. 7), ACTOS DE COMPETENCIA DESLEAL (capítulo II) Atacs directes a altres empreses participants en el mercat Inducció a la infracció contractual (art. 14), ACTOS DE COMPETENCIA DESLEAL (capítulo II) Esforç d'altres participants del mercat Actes de comparació (art. 10), ACTOS DE COMPETENCIA DESLEAL (capítulo II) Actes de competència deslleial amb referència als consumidors Actes d'engany (art. 5), Normativa Directiva 2005/2009/CEE, de pràctiques comercials delleials Modifica Llei 3/1991, de competència deslleial i serveix de precedent per la Lei 29/2009, de 30 de desembre de competència deslleial, LA COMPETÈNCIA DESLLEIAL LCD 3/1991, de 10 de enero CLAUSULA GENERAL, art. 4, LA COMPETÈNCIA DESLLEIAL LCD 3/1991, de 10 de enero ACTOS DE COMPETENCIA DESLEAL (capítulo II), Normativa Llei General de Publicitat 11 novembre 1988 modifica la Llei 29/2009, modifica la Llei 29/2009 ???? Modifica Llei 3/1991, de competència deslleial i serveix de precedent per la Lei 29/2009, de 30 de desembre de competència deslleial, ACTOS DE COMPETENCIA DESLEAL (capítulo II) Atacs directes a altres empreses participants en el mercat Actes de denigració (art.9)