WARNING:
JavaScript is turned OFF. None of the links on this concept map will
work until it is reactivated.
If you need help turning JavaScript On, click here.
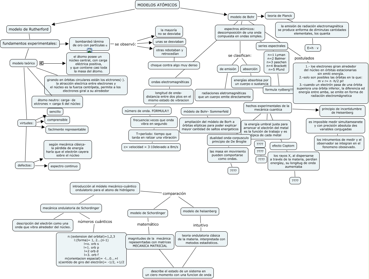
Este Cmap, tiene información relacionada con: modelos atomicos maria tasa, teoria de Planck ???? la emisión de radiación electromagnética se produce enforma de diminutas cantidades elementales, los quanta, defectos: ???? según mecánica clásica- la pérdida de energía haría que el electrón cayera sobre el núcleo, modelo de heisenberg intuitivo teoria ondulatoria clásica de la materia. interpretada con metodos estadisticos., bombardeó lámina de oro con partículas α se observó: otras rebotaban y retrocedían, de emisión radiaciones eletromagnéticas que un cuerpo emite directamente, MODELOS ATÓMICOS modelo de Rutherford, series espectrales n=1 Lyman n=2 Balmer n=3 paschen n=4 Brackett n=5 Pfund, modelo teórico ???? el átomo posee un núcleo central, con carga eléctrica positiva, y que contiene casi toda la masa del átomo., bombardeó lámina de oro con partículas α se observó: unas se desviaban, virtudes: comprensible, ???? ????, módelo de Bohr- Sommerfeld ampliación del módelo de Borh a órbitas elípticas para poder explicar mayor cantidad de saltos energeticos, principio de incertidumbre de Heisenberg es imposible medir simultameanete y con precisión absoluta des variables conjugadas, hechos experimentales de la mecánica cuantica dualidad onda-corpusculo principio de De Broglie, otras rebotaban y retrocedían ???? choque contra algo muy denso, espectros atómicos: descomposición de una onda compuesta en ondas simples. se clasifican: de emisión, longitud de onda- distancia entre dos ptos en el mismo estado de vibracion número de onda. FORMULA!!, modelo de Bohr postulados 1.- loe electrones giran alrededor del núcleo en órbitas estacionarias sin emiti energía. 2.-solo son posibles las órbitas en la que: m v r= n ·h/2 pi! 3.-cuando un electrón pasa de una órbita superiora una órbita inferior, la diferencia ed energía entre amba, se emite en forma de radiación electromágnetica, defectos: espectro continuo, introducción al módelo mecánico-cuántico ondulatorio para el atono de hidrógeno comparación modelo de Schordinger