WARNING:
JavaScript is turned OFF. None of the links on this concept map will
work until it is reactivated.
If you need help turning JavaScript On, click here.
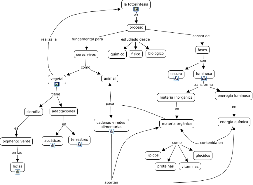
Este Cmap, tiene información relacionada con: MC final act 7, proceso estudiado desde químico, cadenas y redes alimentarias aportan energía química, proceso estudiado desde biologico, materia orgánica pasa animal, adaptaciones en acuáticos, luminosa transforma materia inorgánica, materia orgánica como lipidos, eneregía luminosa en energía química, vegetal realiza la la fotosíntesis, luminosa transforma eneregía luminosa, cadenas y redes alimentarias aportan materia orgánica, materia orgánica como proteinas, pigmento verde en las hojas, materia orgánica pasa cadenas y redes alimentarias, seres vivos como vegetal, fases son luminosa, seres vivos como animal, adaptaciones en terrestres, proceso fundamental para seres vivos, vegetal tiene adaptaciones