Warning:
JavaScript is turned OFF. None of the links on this page will work until it is reactivated.
If you need help turning JavaScript On, click here.
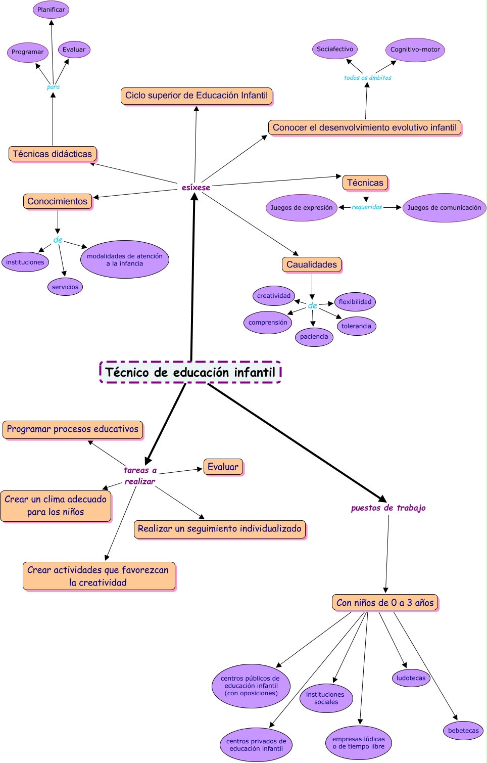
Este Cmap, tiene información relacionada con: organigrama educación infantil, Con niños de 0 a 3 años be bebetecas, Técnico de educación infantil tareas a realizar Evaluar, Conocimientos de servicios, Caualidades de paciencia, Técnicas requeridas Juegos de comunicación, Conocimientos de instituciones, Caualidades de creatividad, Técnico de educación infantil esíxese Ciclo superior de Educación Infantil, Caualidades de comprensión, Con niños de 0 a 3 años ???? ludotecas, Conocimientos de modalidades de atención a la infancia, Con niños de 0 a 3 años ???? centros públicos de educación infantil (con oposiciones), Técnico de educación infantil esíxese Conocer el desenvolvimiento evolutivo infantil, Técnico de educación infantil esíxese Caualidades, Técnico de educación infantil tareas a realizar Programar procesos educativos, Técnico de educación infantil esíxese Técnicas, Con niños de 0 a 3 años ???? empresas lúdicas o de tiempo libre, Caualidades de tolerancia, Técnicas requeridas Juegos de expresión, Técnico de educación infantil tareas a realizar Crear un clima adecuado para los niños