WARNING:
JavaScript is turned OFF. None of the links on this concept map will
work until it is reactivated.
If you need help turning JavaScript On, click here.
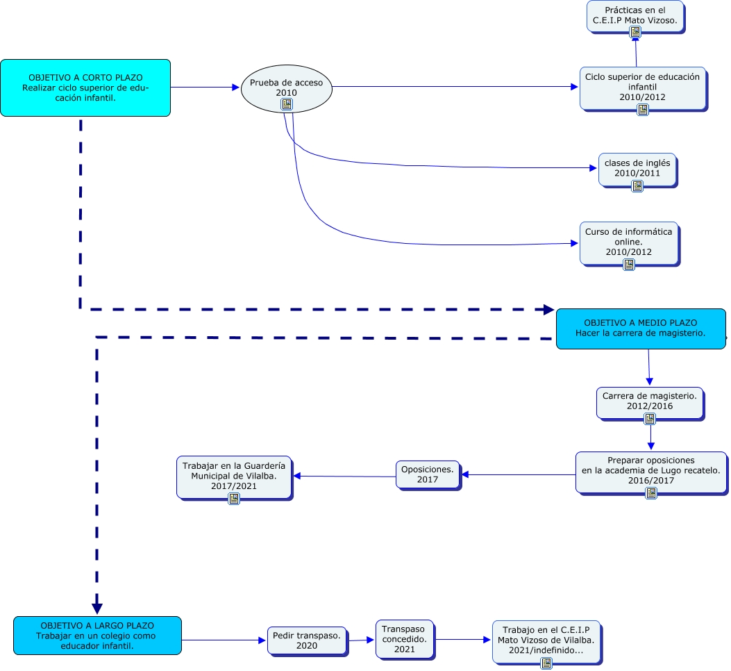
Este Cmap, tiene información relacionada con: itinerario propio, Pedir transpaso. 2020 Tra Transpaso concedido. 2021, Carrera de magisterio. 2012/2016 ???? Preparar oposiciones en la academia de Lugo recatelo. 2016/2017, OBJETIVO A MEDIO PLAZO Hacer la carrera de magisterio. ???? Carrera de magisterio. 2012/2016, Prueba de acceso 2010 ???? Curso de informática online. 2010/2012, OBJETIVO A CORTO PLAZO Realizar ciclo superior de edu- cación infantil. ???? Prueba de acceso 2010, Oposiciones. 2017 ???? Trabajar en la Guardería Municipal de Vilalba. 2017/2021, Preparar oposiciones en la academia de Lugo recatelo. 2016/2017 ???? Oposiciones. 2017, OBJETIVO A MEDIO PLAZO Hacer la carrera de magisterio. ???? OBJETIVO A LARGO PLAZO Trabajar en un colegio como educador infantil., OBJETIVO A CORTO PLAZO Realizar ciclo superior de edu- cación infantil. ???? OBJETIVO A MEDIO PLAZO Hacer la carrera de magisterio., Transpaso concedido. 2021 ???? Trabajo en el C.E.I.P Mato Vizoso de Vilalba. 2021/indefinido..., Prueba de acceso 2010 ???? Ciclo superior de educación infantil 2010/2012, Ciclo superior de educación infantil 2010/2012 ???? Prácticas en el C.E.I.P Mato Vizoso., Prueba de acceso 2010 ???? clases de inglés 2010/2011, OBJETIVO A LARGO PLAZO Trabajar en un colegio como educador infantil. ???? Pedir transpaso. 2020