WARNING:
JavaScript is turned OFF. None of the links on this concept map will
work until it is reactivated.
If you need help turning JavaScript On, click here.
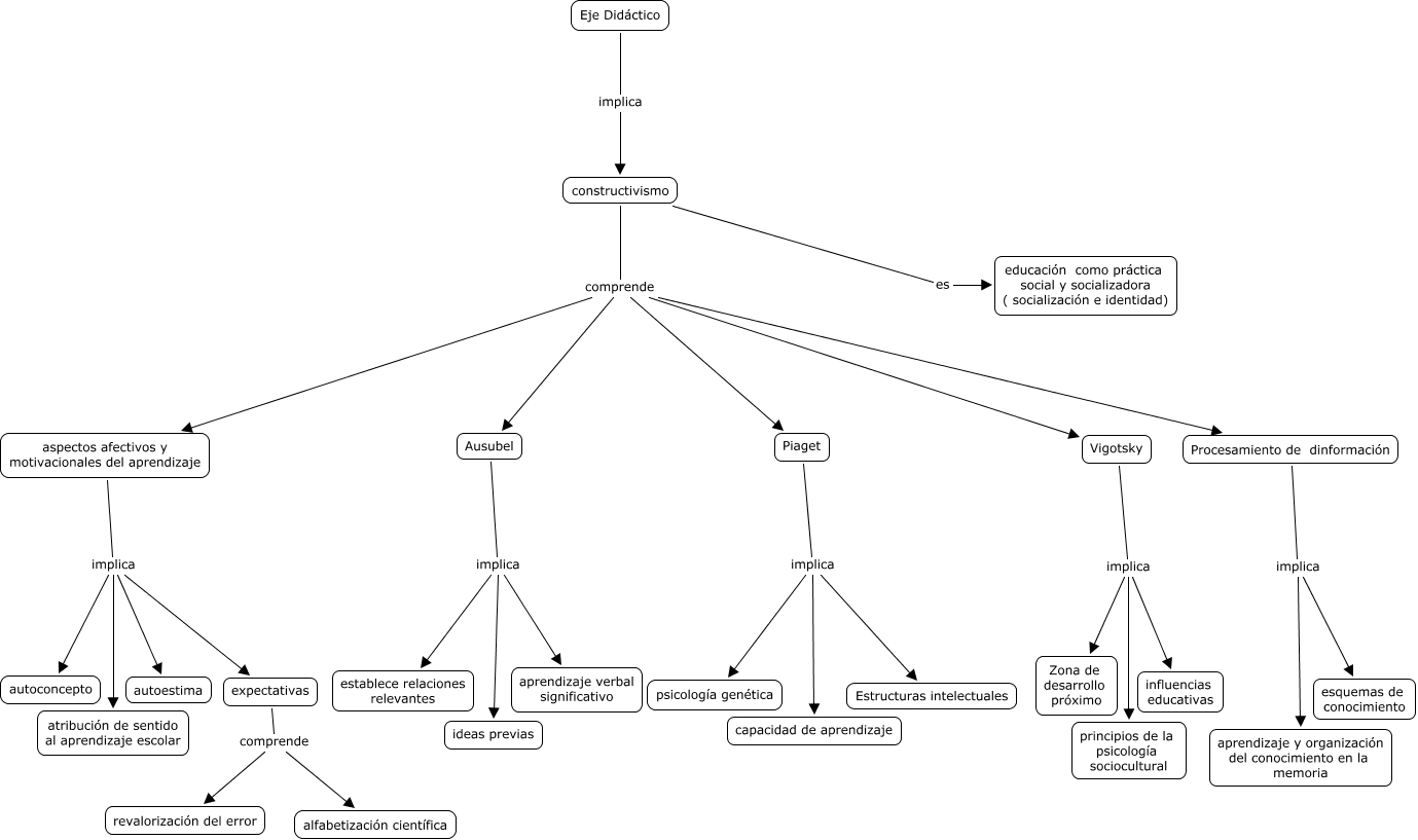
Este Cmap, tiene información relacionada con: eje didáctico, constructivismo comprende Ausubel, Vigotsky implica Zona de desarrollo próximo, constructivismo comprende Procesamiento de dinformación, aspectos afectivos y motivacionales del aprendizaje implica atribución de sentido al aprendizaje escolar, expectativas comprende revalorización del error, constructivismo comprende aspectos afectivos y motivacionales del aprendizaje, Vigotsky implica principios de la psicología sociocultural, constructivismo comprende Vigotsky, Ausubel implica establece relaciones relevantes, Vigotsky implica influencias educativas, Ausubel implica ideas previas, aspectos afectivos y motivacionales del aprendizaje implica expectativas, Piaget implica capacidad de aprendizaje, Procesamiento de dinformación implica esquemas de conocimiento, Procesamiento de dinformación implica aprendizaje y organización del conocimiento en la memoria, Ausubel implica aprendizaje verbal significativo, aspectos afectivos y motivacionales del aprendizaje implica autoconcepto, constructivismo es educación como práctica social y socializadora ( socialización e identidad), expectativas comprende alfabetización científica, constructivismo comprende Piaget