WARNING:
JavaScript is turned OFF. None of the links on this concept map will
work until it is reactivated.
If you need help turning JavaScript On, click here.
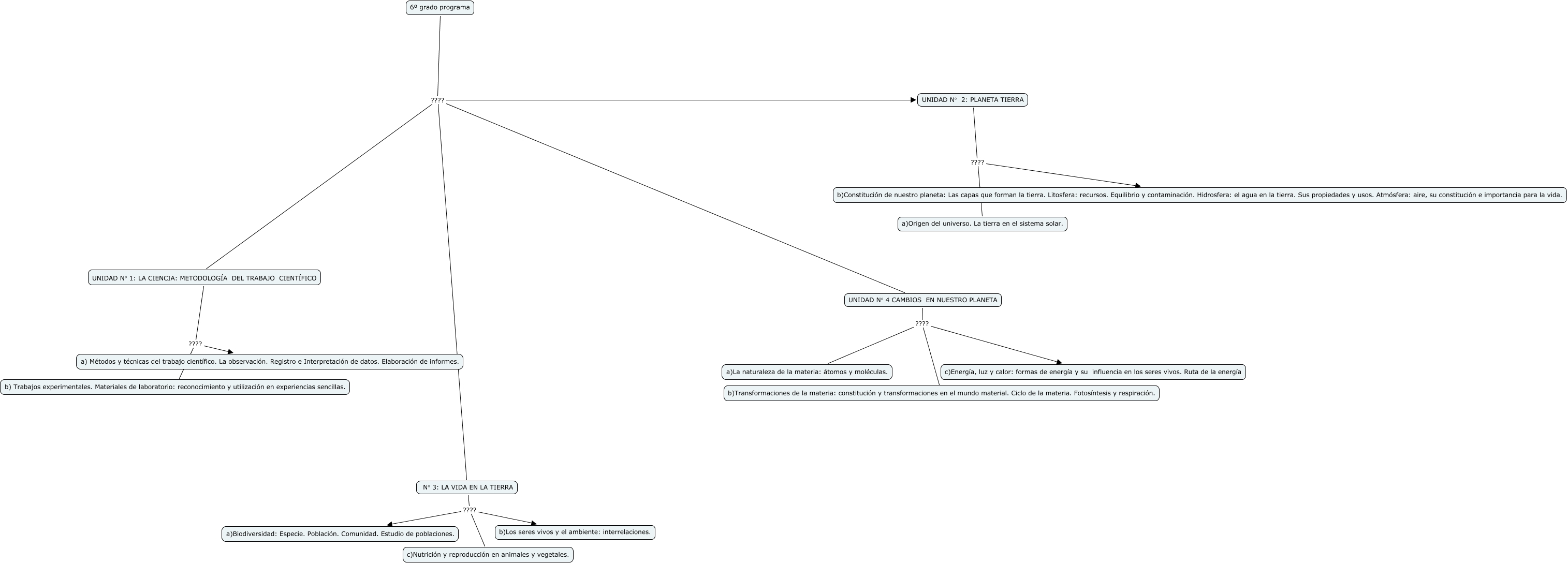
Este Cmap, tiene información relacionada con: programa 6 grado, 6º grado programa ???? UNIDAD N° 4 CAMBIOS EN NUESTRO PLANETA, UNIDAD N° 1: LA CIENCIA: METODOLOGÍA DEL TRABAJO CIENTÍFICO ???? a) Métodos y técnicas del trabajo científico. La observación. Registro e Interpretación de datos. Elaboración de informes., 6º grado programa ???? UNIDAD N° 2: PLANETA TIERRA, 6º grado programa ???? N° 3: LA VIDA EN LA TIERRA, N° 3: LA VIDA EN LA TIERRA ???? b) Los seres vivos y el ambiente: interrelaciones., UNIDAD N° 4 CAMBIOS EN NUESTRO PLANETA ???? a) La naturaleza de la materia: átomos y moléculas., UNIDAD N° 4 CAMBIOS EN NUESTRO PLANETA ???? b) Transformaciones de la materia: constitución y transformaciones en el mundo material. Ciclo de la materia. Fotosíntesis y respiración., 6º grado programa ???? UNIDAD N° 1: LA CIENCIA: METODOLOGÍA DEL TRABAJO CIENTÍFICO, UNIDAD N° 1: LA CIENCIA: METODOLOGÍA DEL TRABAJO CIENTÍFICO ???? b) Trabajos experimentales. Materiales de laboratorio: reconocimiento y utilización en experiencias sencillas., N° 3: LA VIDA EN LA TIERRA ???? a) Biodiversidad: Especie. Población. Comunidad. Estudio de poblaciones., UNIDAD N° 2: PLANETA TIERRA ???? b) Constitución de nuestro planeta: Las capas que forman la tierra. Litosfera: recursos. Equilibrio y contaminación. Hidrosfera: el agua en la tierra. Sus propiedades y usos. Atmósfera: aire, su constitución e importancia para la vida., N° 3: LA VIDA EN LA TIERRA ???? c) Nutrición y reproducción en animales y vegetales., UNIDAD N° 4 CAMBIOS EN NUESTRO PLANETA ???? c) Energía, luz y calor: formas de energía y su influencia en los seres vivos. Ruta de la energía, UNIDAD N° 2: PLANETA TIERRA ???? a) Origen del universo. La tierra en el sistema solar.