WARNING:
JavaScript is turned OFF. None of the links on this concept map will
work until it is reactivated.
If you need help turning JavaScript On, click here.
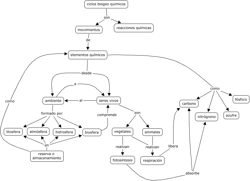
Este Cmap, tiene información relacionada con: ciclos biogeoquímicos, respiración libera carbono, elementos químicos como carbono, reserva o almacenamiento en hidrosfera, elementos químicos como azufre, biosfera comprende seres vivos, reserva o almacenamiento en litosfera, ambiente formado por litosfera, seres vivos son vegetales, ambiente formado por biosfera, ambiente formado por hidrosfera, elementos químicos como nitrógreno, reserva o almacenamiento como elementos químicos, animales realizan respiración, elementos químicos como fósforo, elementos químicos desde seres vivos, seres vivos son animales, seres vivos al ambiente, vegetales realizan respiración, reserva o almacenamiento en atmósfera, ciclos biogeo quimicos son reacciones químicas