WARNING:
JavaScript is turned OFF. None of the links on this concept map will
work until it is reactivated.
If you need help turning JavaScript On, click here.
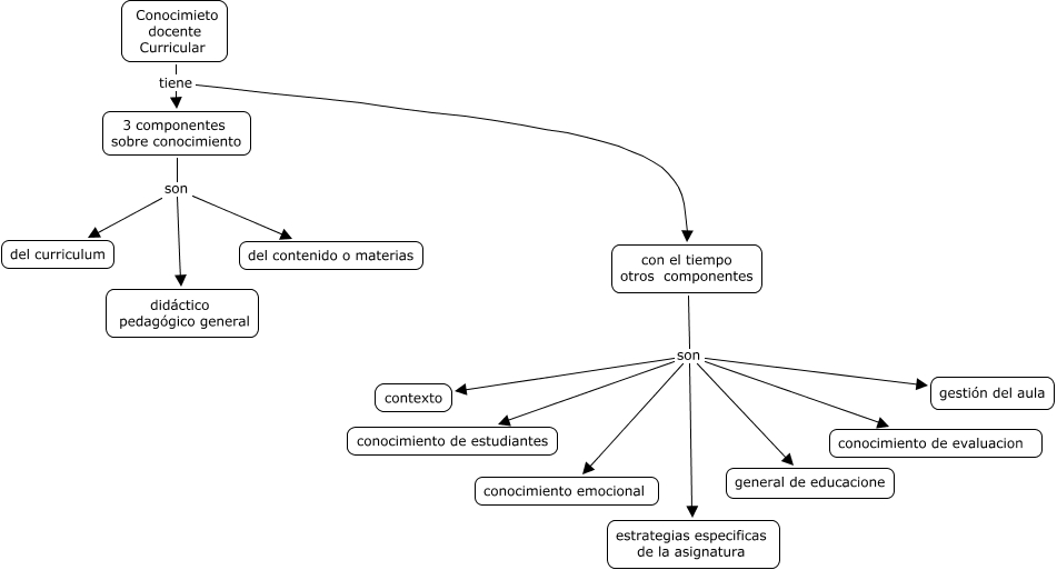
Este Cmap, tiene información relacionada con: cdc, con el tiempo otros componentes son estrategias especificas de la asignatura, Conocimieto docente Curricular tiene con el tiempo otros componentes, con el tiempo otros componentes son contexto, 3 componentes sobre conocimiento son didáctico pedagógico general, 3 componentes sobre conocimiento son del contenido o materias, 3 componentes sobre conocimiento son del curriculum, con el tiempo otros componentes son general de educacione, con el tiempo otros componentes son conocimiento emocional, Conocimieto docente Curricular tiene 3 componentes sobre conocimiento, con el tiempo otros componentes son conocimiento de estudiantes, con el tiempo otros componentes son conocimiento de evaluacion, con el tiempo otros componentes son gestión del aula