WARNING:
JavaScript is turned OFF. None of the links on this concept map will
work until it is reactivated.
If you need help turning JavaScript On, click here.
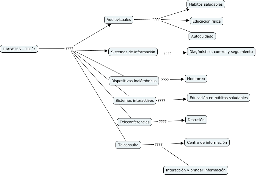
Este Cmap, tiene información relacionada con: Diabetes_TIC, Telconsulta ???? Centro de información, DIABETES - TIC´s ???? Sistemas de información, DIABETES - TIC´s ???? Sistemas interactivos, DIABETES - TIC´s ???? Telconsulta, Telconsulta ???? Interacción y brindar información, Sistemas de información ???? Diagfnóstico, control y seguimiento, Dispositivos inalámbricos ???? Monitoreo, DIABETES - TIC´s ???? Audiovisuales, DIABETES - TIC´s ???? Teleconferencias, Teleconferencias ???? Discusión, Audiovisuales ???? Autocuidado, Audiovisuales ???? Hábitos saludables, Sistemas interactivos ???? Educación en hábitos saludables, Audiovisuales ???? Educación física, DIABETES - TIC´s ???? Dispositivos inalámbricos