WARNING:
JavaScript is turned OFF. None of the links on this concept map will
work until it is reactivated.
If you need help turning JavaScript On, click here.
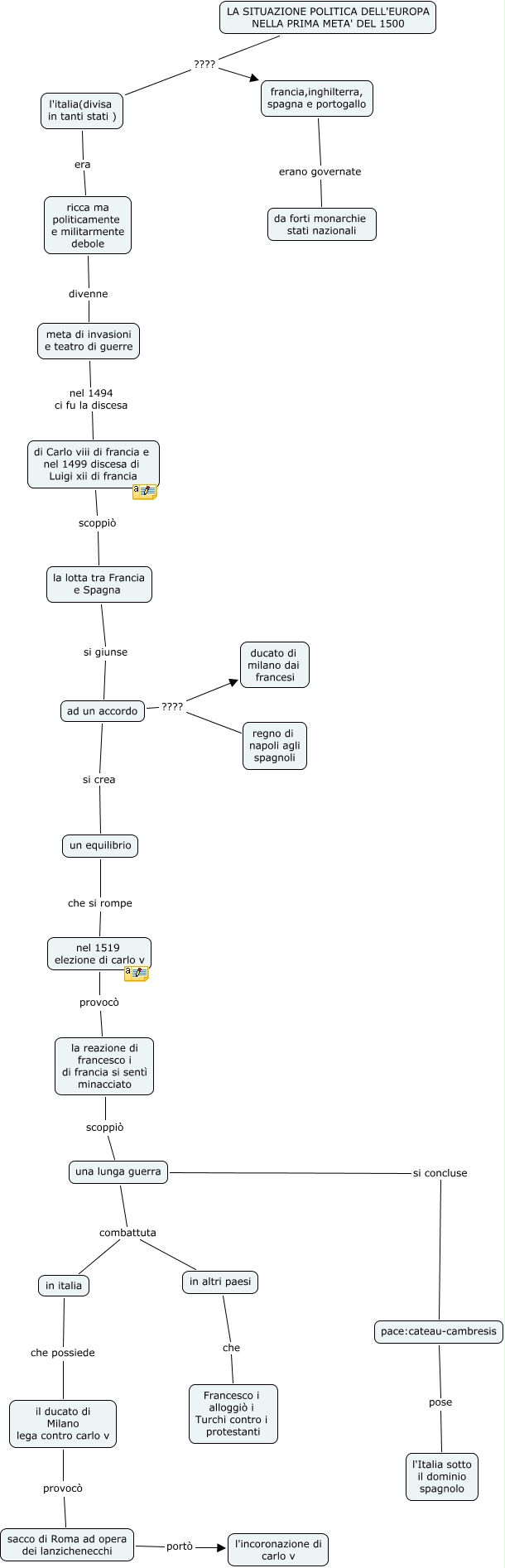
Questa Cmap, creata con IHMC CmapTools, contiene informazioni relative a: la situazione politica dell'europa di Mossa e Di Corrado, in altri paesi che Francesco i alloggiò i Turchi contro i protestanti, meta di invasioni e teatro di guerre nel 1494 ci fu la discesa di Carlo viii di francia e nel 1499 discesa di Luigi xii di francia, LA SITUAZIONE POLITICA DELL'EUROPA NELLA PRIMA META' DEL 1500 ???? l'italia(divisa in tanti stati ), LA SITUAZIONE POLITICA DELL'EUROPA NELLA PRIMA META' DEL 1500 ???? francia,inghilterra, spagna e portogallo, ad un accordo ???? ducato di milano dai francesi, ad un accordo ???? regno di napoli agli spagnoli, nel 1519 elezione di carlo v provocò la reazione di francesco i di francia si sentì minacciato, il ducato di Milano lega contro carlo v provocò sacco di Roma ad opera dei lanzichenecchi, la reazione di francesco i di francia si sentì minacciato scoppiò una lunga guerra, un equilibrio che si rompe nel 1519 elezione di carlo v, una lunga guerra si concluse pace:cateau-cambresis, una lunga guerra combattuta in altri paesi, pace:cateau-cambresis pose l'Italia sotto il dominio spagnolo, sacco di Roma ad opera dei lanzichenecchi portò l'incoronazione di carlo v, ad un accordo si crea un equilibrio, ricca ma politicamente e militarmente debole divenne meta di invasioni e teatro di guerre, di Carlo viii di francia e nel 1499 discesa di Luigi xii di francia scoppiò la lotta tra Francia e Spagna, l'italia(divisa in tanti stati ) era ricca ma politicamente e militarmente debole, la lotta tra Francia e Spagna si giunse ad un accordo, francia,inghilterra, spagna e portogallo erano governate da forti monarchie stati nazionali