WARNING:
JavaScript is turned OFF. None of the links on this concept map will
work until it is reactivated.
If you need help turning JavaScript On, click here.
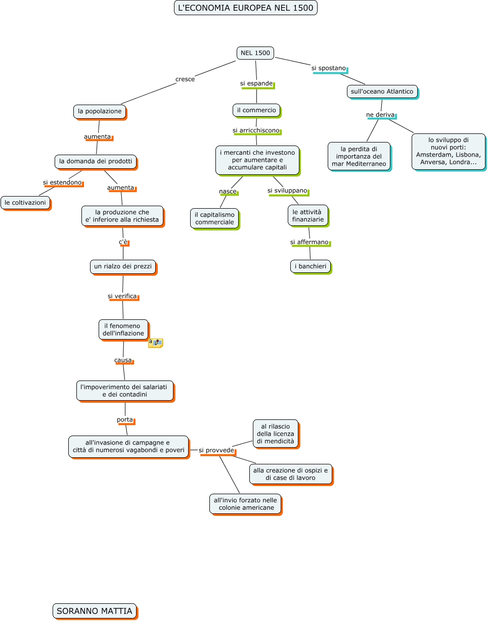
Questa Cmap, creata con IHMC CmapTools, contiene informazioni relative a: STORIA MATTIA 2C !!!, NEL 1500 si spostano sull'oceano Atlantico, i mercanti che investono per aumentare e accumulare capitali nasce il capitalismo commerciale, il commercio si arricchiscono i mercanti che investono per aumentare e accumulare capitali, la domanda dei prodotti si estendono le coltivazioni, all'invasione di campagne e città di numerosi vagabondi e poveri si provvede alla creazione di ospizi e di case di lavoro, sull'oceano Atlantico ne deriva lo sviluppo di nuovi porti: Amsterdam, Lisbona, Anversa, Londra..., le attività finanziarie si affermano i banchieri, i mercanti che investono per aumentare e accumulare capitali si sviluppano le attività finanziarie, NEL 1500 si espande il commercio, il fenomeno dell'inflazione causa l'impoverimento dei salariati e dei contadini, all'invasione di campagne e città di numerosi vagabondi e poveri si provvede all'invio forzato nelle colonie americane, sull'oceano Atlantico ne deriva la perdita di importanza del mar Mediterraneo, NEL 1500 cresce la popolazione, la popolazione aumenta la domanda dei prodotti, la domanda dei prodotti aumenta la produzione che e' inferiore alla richiesta, la produzione che e' inferiore alla richiesta c'è un rialzo dei prezzi, un rialzo dei prezzi si verifica il fenomeno dell'inflazione, l'impoverimento dei salariati e dei contadini porta all'invasione di campagne e città di numerosi vagabondi e poveri, all'invasione di campagne e città di numerosi vagabondi e poveri si provvede al rilascio della licenza di mendicità