WARNING:
JavaScript is turned OFF. None of the links on this concept map will
work until it is reactivated.
If you need help turning JavaScript On, click here.
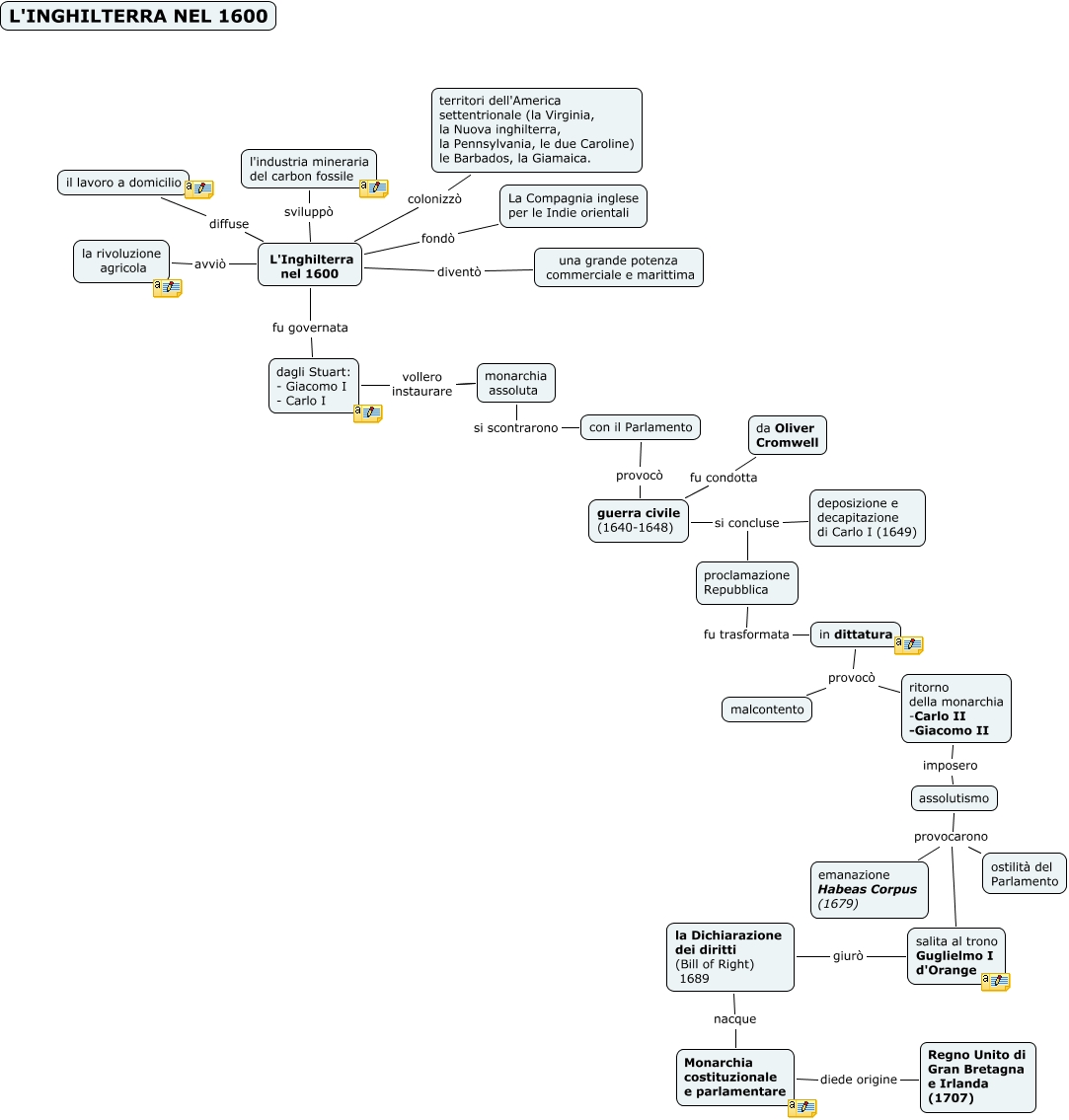
Questa Cmap, creata con IHMC CmapTools, contiene informazioni relative a: L'Inghilterra nel 1600 (AA), assolutismo provocarono ostilità del Parlamento, L'Inghilterra nel 1600 sviluppò l'industria mineraria del carbon fossile, L'Inghilterra nel 1600 diventò una grande potenza commerciale e marittima, dagli Stuart: - Giacomo I - Carlo I vollero instaurare monarchia assoluta, L'Inghilterra nel 1600 colonizzò territori dell'America settentrionale (la Virginia, la Nuova inghilterra, la Pennsylvania, le due Caroline) le Barbados, la Giamaica., con il Parlamento provocò guerra civile (1640-1648), Monarchia costituzionale e parlamentare diede origine Regno Unito di Gran Bretagna e Irlanda (1707), guerra civile (1640-1648) si concluse deposizione e decapitazione di Carlo I (1649), assolutismo provocarono emanazione Habeas Corpus (1679), L'Inghilterra nel 1600 avviò la rivoluzione agricola, L'Inghilterra nel 1600 fu governata dagli Stuart: - Giacomo I - Carlo I, ritorno della monarchia -Carlo II -Giacomo II imposero assolutismo, guerra civile (1640-1648) si concluse proclamazione Repubblica, salita al trono Guglielmo I d'Orange giurò la Dichiarazione dei diritti (Bill of Right) 1689, la Dichiarazione dei diritti (Bill of Right) 1689 nacque Monarchia costituzionale e parlamentare, in dittatura provocò malcontento, monarchia assoluta si scontrarono con il Parlamento, L'Inghilterra nel 1600 fondò La Compagnia inglese per le Indie orientali, proclamazione Repubblica fu trasformata in dittatura, in dittatura provocò ritorno della monarchia -Carlo II -Giacomo II