WARNING:
JavaScript is turned OFF. None of the links on this concept map will
work until it is reactivated.
If you need help turning JavaScript On, click here.
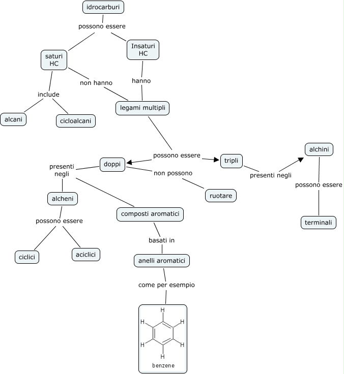
Questa Cmap, creata con IHMC CmapTools, contiene informazioni relative a: Classificazione dei idrocarburi Cristian, saturi HC include alcani, Insaturi HC hanno legami multipli, doppi non possono ruotare, alcheni possono essere aciclici, legami multipli possono essere doppi, legami multipli possono essere tripli, saturi HC include cicloalcani, alchini possono essere terminali, alcheni possono essere ciclici, tripli presenti negli alchini, doppi presenti negli composti aromatici, composti aromatici basati in anelli aromatici, saturi HC non hanno legami multipli, doppi presenti negli alcheni, anelli aromatici come per esempio, idrocarburi possono essere Insaturi HC, idrocarburi possono essere saturi HC