WARNING:
JavaScript is turned OFF. None of the links on this concept map will
work until it is reactivated.
If you need help turning JavaScript On, click here.
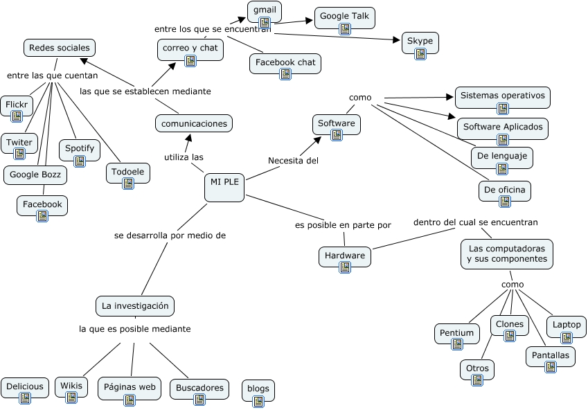
Este Cmap, tiene información relacionada con: ple magg_enlaces, Las computadoras y sus componentes como Otros, Software como De lenguaje, Software como Software Aplicados, La investigación la que es posible mediante Buscadores, MI PLE Necesita del Software, Hardware dentro del cual se encuentran Las computadoras y sus componentes, Las computadoras y sus componentes como Pantallas, Redes sociales entre las que cuentan Spotify, Redes sociales entre las que cuentan Todoele, Las computadoras y sus componentes como Laptop, comunicaciones las que se establecen mediante Redes sociales, Las computadoras y sus componentes como Pentium, Redes sociales entre las que cuentan Flickr, correo y chat entre los que se encuentran gmail, comunicaciones las que se establecen mediante correo y chat, correo y chat entre los que se encuentran Facebook chat, Redes sociales entre las que cuentan Google Bozz, Las computadoras y sus componentes como Clones, MI PLE utiliza las comunicaciones, La investigación la que es posible mediante Wikis