WARNING:
JavaScript is turned OFF. None of the links on this concept map will
work until it is reactivated.
If you need help turning JavaScript On, click here.
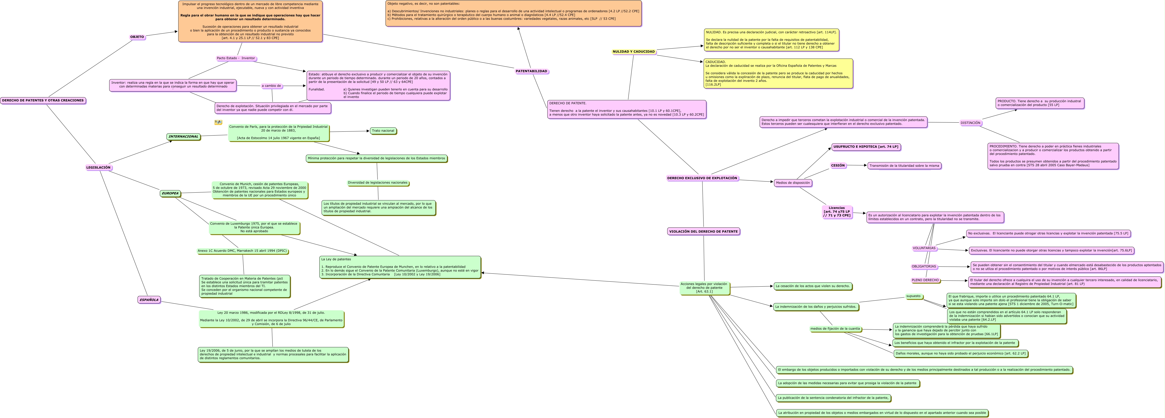
Este Cmap, tiene información relacionada con: Escenari 8.DERECHO DE PATENTES, VIOLACIÓN DEL DERECHO DE PATENTE Acciones legales por violación del derecho de patente [Art. 63.1] El embargo de los objetos producidos o importados con violación de su derecho y de los medios principalmente destinados a tal producción o a la realización del procedimiento patentado., VIOLACIÓN DEL DERECHO DE PATENTE Acciones legales por violación del derecho de patente [Art. 63.1] La Ley de patentes 1. Reproduce el Convenio de Patente Europea de Munchen, en lo relativo a la patentabilidad 2. En lo demás sigue el Convenio de la Patente Comunitaria (Luxemburgo), aunque no esté en vigor 3. Incorporación de la Directiva Comuntaria [Ley 10/2002 y Ley 19/2006], DERECHO DE PATENTES Y OTRAS CREACIONES LEGISLACIÓN EUROPEA, EUROPEA Convenio de Luxemburgo 1975, por el que se establece la Patente única Europea. No está aprobado La Ley de patentes 1. Reproduce el Convenio de Patente Europea de Munchen, en lo relativo a la patentabilidad 2. En lo demás sigue el Convenio de la Patente Comunitaria (Luxemburgo), aunque no esté en vigor 3. Incorporación de la Directiva Comuntaria [Ley 10/2002 y Ley 19/2006], Medios de disposición ???? USUFRUCTO E HIPOTECA [art. 74 LP], ESPAÑOLA Ley 20 marzo 1986, modificada por el RDLey 8/1998, de 31 de julio. Mediante la Ley 10/2002, de 29 de abril se incorpora la Directiva 96/44/CE, de Parlamento y Comisión, de 6 de julio La Ley de patentes 1. Reproduce el Convenio de Patente Europea de Munchen, en lo relativo a la patentabilidad 2. En lo demás sigue el Convenio de la Patente Comunitaria (Luxemburgo), aunque no esté en vigor 3. Incorporación de la Directiva Comuntaria [Ley 10/2002 y Ley 19/2006], DERECHO DE PATENTE. Tienen derecho a la patente el inventor y sus causahabitantes [10.1 LP y 60.1CPE], a menos que otro inventor haya solicitado la patente antes, ya no es novedad [10.3 LP y 60.2CPE] NULIDAD Y CADUCIDAD CADUCIDAD. La declaración de caducidad se realiza por la Oficina Española de Patentes y Marcas Se considera válida la concesión de la patente pero se produce la caducidad por hechos u omisiones como la expliración de plazo, renuncia del titular, flata de pago de anualidades, falta de explotación del invento 2 años. [116.2LP], Impulsar el progreso tecnológico dentro de un mercado de libre competencia mediante una invención industrial, ejecutable, nueva y con actividad inventiva Regla para el obrar humano en la que se indique que operaciones hay que hacer para obtener un resultado determinado. Sucesión de operaciones para obtener un resultado industrial o bien la aplicación de un procedimiento o producto o sustancia ya conocidos para la obtención de un resultado industrial no previsto [art. 4.1 y 25.1 LP // 52.1 y 83 CPE] Pacto Estado - Inventor Estado: atibuye el derecho exclusivo a producir y comercializar el objeto de su invención durante un periodo de tiempo determinado. durante un periodo de 20 años, contados a partir de la presentación de la solicitud [49 y 50 LP // 63 y 64CPE] Funalidad. a) Quienes investigan pueden tenerlo en cuenta para su desarrollo b) Cuando finalice el periodo de tiempo cualquiera puede explotar el invento, Derecho a impedir que terceros cometan la explotación industrial o comercial de la invención patentada. Estos terceros pueden ser cualesquiera que interfieran en el derecho exclusivo patentado. DISTINCIÓN PRODUCTO. Tiene derecho a su producción industral o comercialización del producto [55 LP], Inventor: realiza una regla en la que se indica la forma en que hay que operar con determinadas materias para conseguir un resultado determinado ´ a cambio de Derecho de explotación. Situación privilegiada en el mercado por parte del inventor ya que nadie puede competir con él., VIOLACIÓN DEL DERECHO DE PATENTE Acciones legales por violación del derecho de patente [Art. 63.1] La publicación de la sentencia condenatoria del infractor de la patente,, DERECHO DE PATENTE. Tienen derecho a la patente el inventor y sus causahabitantes [10.1 LP y 60.1CPE], a menos que otro inventor haya solicitado la patente antes, ya no es novedad [10.3 LP y 60.2CPE] DERECHO EXCLUSIVO DE EXPLOTACIÓN Medios de disposición, VIOLACIÓN DEL DERECHO DE PATENTE Acciones legales por violación del derecho de patente [Art. 63.1] La atribución en propiedad de los objetos o medios embargados en virtud de lo dispuesto en el apartado anterior cuando sea posible, Es un autorización al licenciatario para explotar la invención patentada dentro de los límites establecidos en un contrato, pero la titularidad no se transmite. OBLIGATORIAS Se pueden obtener sin el consentimiento del titular y cuando elmercado está desabastecido de los productos aptentados o no se utliza el procedimiento patentado o por motivos de interés público [art. 86LP], VIOLACIÓN DEL DERECHO DE PATENTE Acciones legales por violación del derecho de patente [Art. 63.1] La indemnización de los daños y perjuicios sufridos., La indemnización de los daños y perjuicios sufridos. medios de fijación de la cuantía Los beneficios que haya obtenido el infractor por la explotación de la patente, La indemnización de los daños y perjuicios sufridos. supuesto El que frabrique, importe o utilice un procedimiento patentado 64.1 LP, ya que aunque solo importe sin dolo el profesional tiene la obligación de saber si se esta violando una patente ajena [STS 1 diciembre de 2005, Turn-O-matic], Impulsar el progreso tecnológico dentro de un mercado de libre competencia mediante una invención industrial, ejecutable, nueva y con actividad inventiva Regla para el obrar humano en la que se indique que operaciones hay que hacer para obtener un resultado determinado. Sucesión de operaciones para obtener un resultado industrial o bien la aplicación de un procedimiento o producto o sustancia ya conocidos para la obtención de un resultado industrial no previsto [art. 4.1 y 25.1 LP // 52.1 y 83 CPE] PATENTABILIDAD Objeto negativo, es decir, no son patentables: a) Descubrimientos/ Invenciones no industriales: planes o reglas para el desarrollo de una actividad intelectual o programas de ordenadores [4.2 LP //52.2 CPE] b) Métodos para el tratamiento quirúrgico o terapéutico del cuerpo humano o animal o diagnósticos [4.4 LP //52.4 CPE] c) Prohibiciones, relativas a la alteración del orden público o a las buenas costumbres: variedades vegetales, razas animales, etc [5LP // 53 CPE], Impulsar el progreso tecnológico dentro de un mercado de libre competencia mediante una invención industrial, ejecutable, nueva y con actividad inventiva Regla para el obrar humano en la que se indique que operaciones hay que hacer para obtener un resultado determinado. Sucesión de operaciones para obtener un resultado industrial o bien la aplicación de un procedimiento o producto o sustancia ya conocidos para la obtención de un resultado industrial no previsto [art. 4.1 y 25.1 LP // 52.1 y 83 CPE] Pacto Estado - Inventor Inventor: realiza una regla en la que se indica la forma en que hay que operar con determinadas materias para conseguir un resultado determinado ´, Inventor: realiza una regla en la que se indica la forma en que hay que operar con determinadas materias para conseguir un resultado determinado ´ a cambio de Estado: atibuye el derecho exclusivo a producir y comercializar el objeto de su invención durante un periodo de tiempo determinado. durante un periodo de 20 años, contados a partir de la presentación de la solicitud [49 y 50 LP // 63 y 64CPE] Funalidad. a) Quienes investigan pueden tenerlo en cuenta para su desarrollo b) Cuando finalice el periodo de tiempo cualquiera puede explotar el invento