WARNING:
JavaScript is turned OFF. None of the links on this concept map will
work until it is reactivated.
If you need help turning JavaScript On, click here.
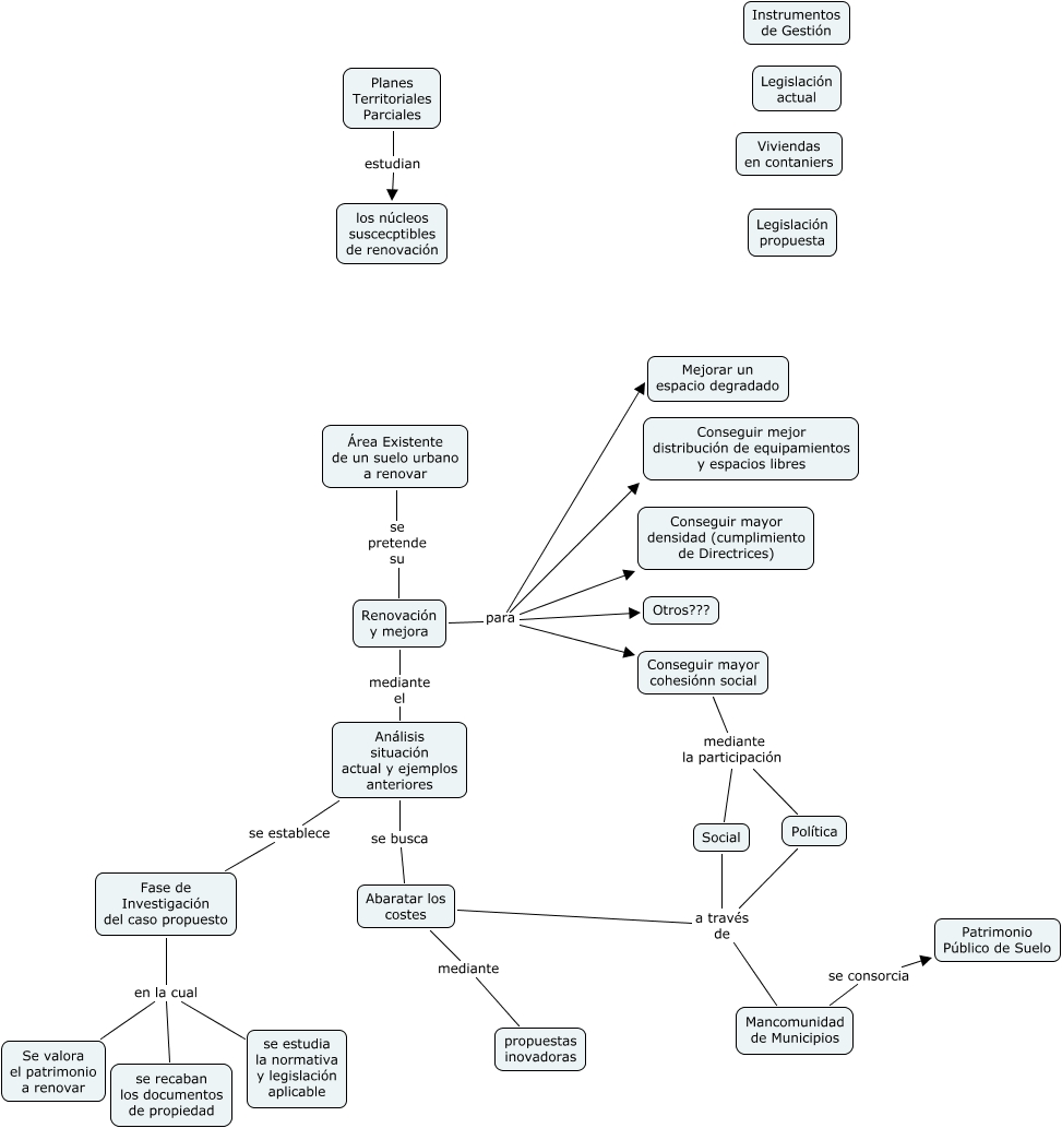
Este Cmap, tiene información relacionada con: Mapa Tesina Master de Urbanismo, Renovación y mejora para Conseguir mayor densidad (cumplimiento de Directrices), Planes Territoriales Parciales estudian los núcleos suscecptibles de renovación, Conseguir mayor cohesiónn social mediante la participación Social, Análisis situación actual y ejemplos anteriores se establece Fase de Investigación del caso propuesto, Área Existente de un suelo urbano a renovar se pretende su Renovación y mejora, Mancomunidad de Municipios se consorcia Patrimonio Público de Suelo, Análisis situación actual y ejemplos anteriores se busca Abaratar los costes, Renovación y mejora para Conseguir mejor distribución de equipamientos y espacios libres, Renovación y mejora mediante el Análisis situación actual y ejemplos anteriores, Social a través de Mancomunidad de Municipios, Conseguir mayor cohesiónn social mediante la participación Política, Renovación y mejora para Mejorar un espacio degradado, Fase de Investigación del caso propuesto en la cual Se valora el patrimonio a renovar, Abaratar los costes a través de Mancomunidad de Municipios, Renovación y mejora para Conseguir mayor cohesiónn social, Fase de Investigación del caso propuesto en la cual se estudia la normativa y legislación aplicable, Fase de Investigación del caso propuesto en la cual se recaban los documentos de propiedad, Renovación y mejora para Otros???, Abaratar los costes mediante propuestas inovadoras, Política a través de Mancomunidad de Municipios