WARNING:
JavaScript is turned OFF. None of the links on this concept map will
work until it is reactivated.
If you need help turning JavaScript On, click here.
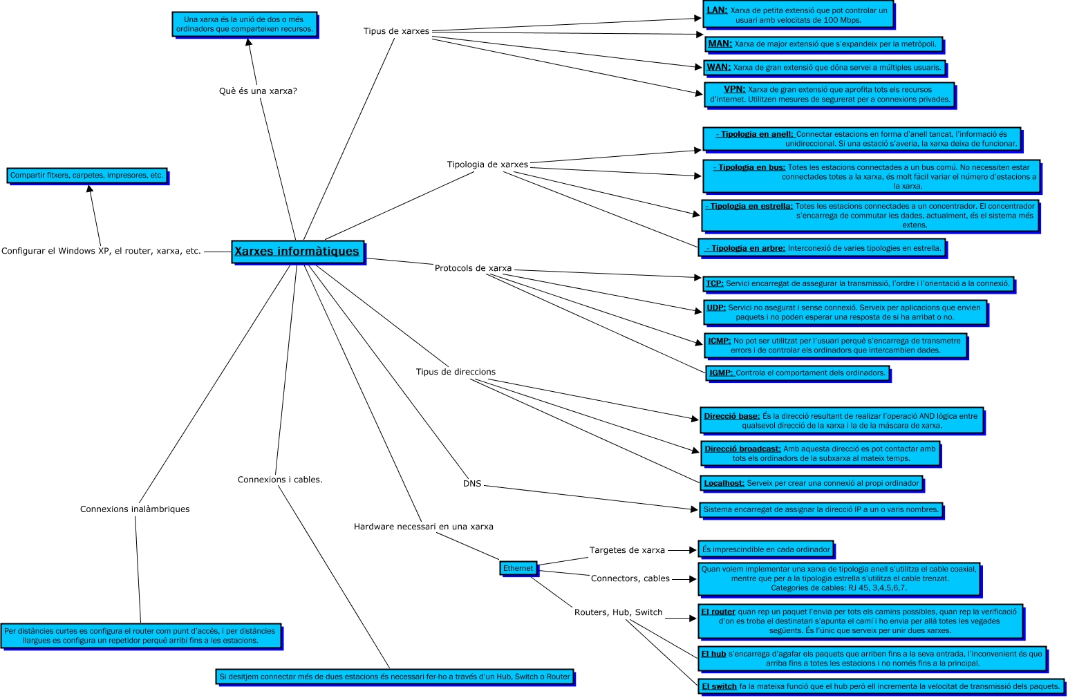
Aquest mapa conceptual conté informació relacionada amb: Mapa conceptual xarxes, Ethernet Targetes de xarxa És imprescindible en cada ordinador, Xarxes informàtiques Protocols de xarxa TCP: Servici encarregat de assegurar la transmissió, l’ordre i l’orientació a la connexió., Xarxes informàtiques DNS Sistema encarregat de assignar la direcció IP a un o varis nombres., Xarxes informàtiques Protocols de xarxa IGMP: Controla el comportament dels ordinadors., Xarxes informàtiques Connexions i cables. Si desitjem connectar més de dues estacions és necessari fer-ho a través d’un Hub, Switch o Router, Ethernet Connectors, cables Quan volem implementar una xarxa de tipologia anell s’utilitza el cable coaxial, mentre que per a la tipologia estrella s’utilitza el cable trenzat. Categories de cables: RJ 45, 3,4,5,6,7., Xarxes informàtiques Tipus de direccions Localhost: Serveix per crear una connexió al propi ordinador, Xarxes informàtiques Protocols de xarxa UDP: Servici no asegurat i sense connexió. Serveix per aplicacions que envien paquets i no poden esperar una resposta de si ha arribat o no., Xarxes informàtiques Tipologia de xarxes - Tipologia en anell: Connectar estacions en forma d’anell tancat, l’informació és unidireccional. Si una estació s’averia, la xarxa deixa de funcionar., Xarxes informàtiques Protocols de xarxa ICMP: No pot ser utilitzat per l’usuari perquè s’encarrega de transmetre errors i de controlar els ordinadors que intercambien dades., Xarxes informàtiques Tipus de xarxes MAN: Xarxa de major extensió que s’expandeix per la metròpoli., Xarxes informàtiques Tipus de xarxes WAN: Xarxa de gran extensió que dóna servei a múltiples usuaris., Ethernet Routers, Hub, Switch El hub s’encarrega d’agafar els paquets que arriben fins a la seva entrada, l’inconvenient és que arriba fins a totes les estacions i no només fins a la principal., Xarxes informàtiques Hardware necessari en una xarxa Ethernet, Xarxes informàtiques Configurar el Windows XP, el router, xarxa, etc. Compartir fitxers, carpetes, impresores, etc., Xarxes informàtiques Tipologia de xarxes - Tipologia en estrella: Totes les estacions connectades a un concentrador. El concentrador s’encarrega de commutar les dades, actualment, és el sistema més extens., Xarxes informàtiques Tipologia de xarxes - Tipologia en arbre: Interconexió de varies tipologies en estrella., Xarxes informàtiques Connexions inalàmbriques Per distàncies curtes es configura el router com punt d’accès, i per distàncies llargues es configura un repetidor perquè arribi fins a les estacions., Xarxes informàtiques Tipus de direccions Direcció broadcast: Amb aquesta direcció es pot contactar amb tots els ordinadors de la subxarxa al mateix temps., Xarxes informàtiques Tipus de direccions Direcció base: És la direcció resultant de realizar l’operació AND lògica entre qualsevol direcció de la xarxa i la de la máscara de xarxa.