WARNING:
JavaScript is turned OFF. None of the links on this concept map will
work until it is reactivated.
If you need help turning JavaScript On, click here.
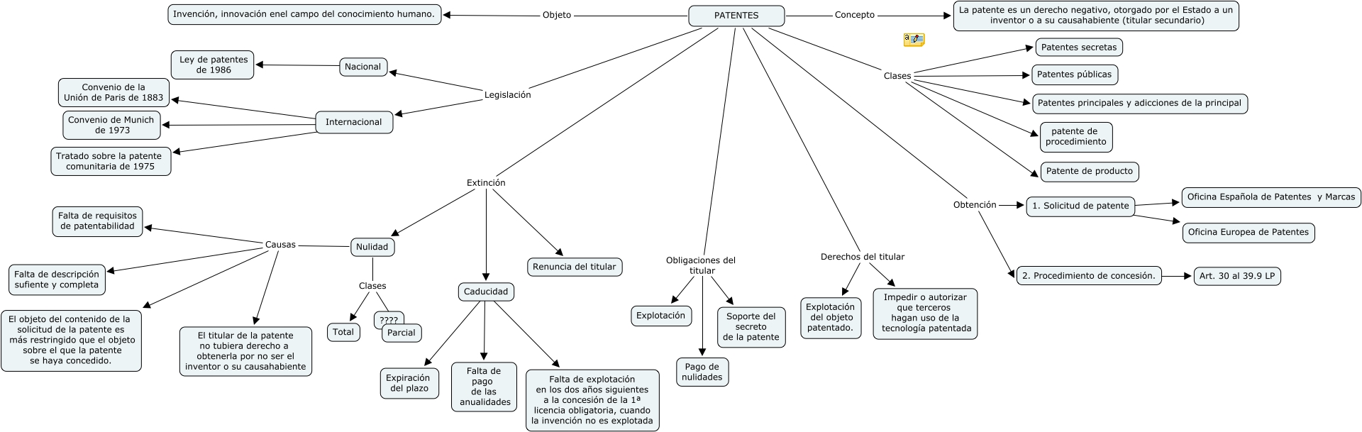
Este Cmap, tiene información relacionada con: Mapa conceptual Patentes, Nulidad Causas El titular de la patente no tubiera derecho a obtenerla por no ser el inventor o su causahabiente, PATENTES Clases patente de procedimiento, PATENTES Clases Patentes secretas, PATENTES Clases Patente de producto, Caducidad ???? Falta de pago de las anualidades, Nulidad Causas Falta de requisitos de patentabilidad, PATENTES Extinción Renuncia del titular, PATENTES Clases Patentes principales y adicciones de la principal, Internacional ???? Convenio de Munich de 1973, Nulidad Clases Total, 1. Solicitud de patente ???? Oficina Europea de Patentes, Nacional ???? Ley de patentes de 1986, Nulidad Clases Parcial, PATENTES Legislación Internacional, PATENTES Objeto Invención, innovación enel campo del conocimiento humano., PATENTES Derechos del titular Explotación del objeto patentado., PATENTES Extinción Caducidad, PATENTES Obligaciones del titular Explotación, Nulidad Causas El objeto del contenido de la solicitud de la patente es más restringido que el objeto sobre el que la patente se haya concedido., Nulidad Causas Falta de descripción sufiente y completa