WARNING:
JavaScript is turned OFF. None of the links on this concept map will
work until it is reactivated.
If you need help turning JavaScript On, click here.
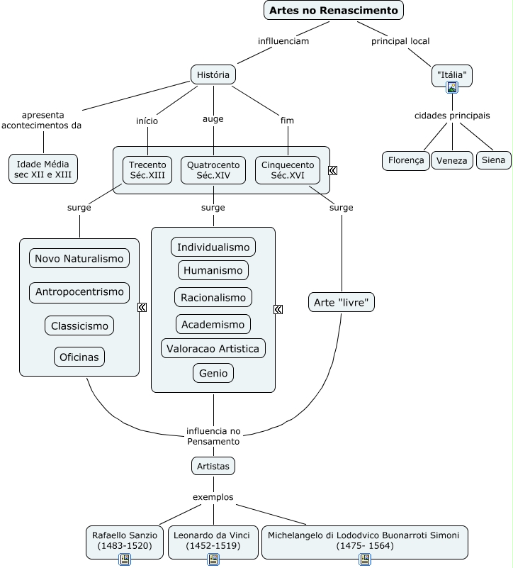
Esse mapa conceitual, produzido no IHMC CmapTools, tem a informação relacionada a: Arte Renascentista, História inflluenciam Artes no Renascimento, Quatrocento Séc.XIV surge ????, Cinquecento Séc.XVI surge Arte "livre", História auge Quatrocento Séc.XIV, Artistas exemplos Rafaello Sanzio (1483-1520), Artes no Renascimento principal local "Itália", "Itália" cidades principais Siena, "Itália" cidades principais Florença, História fim Cinquecento Séc.XVI, "Itália" cidades principais Veneza, Arte "livre" influencia no Pensamento Artistas, Artistas exemplos Leonardo da Vinci (1452-1519), Trecento Séc.XIII surge ????, Artistas exemplos Michelangelo di Lododvico Buonarroti Simoni (1475- 1564), Idade Média sec XII e XIII apresenta acontecimentos da História, ???? influencia no Pensamento Artistas, ???? influencia no Pensamento Artistas, História início Trecento Séc.XIII