WARNING:
JavaScript is turned OFF. None of the links on this concept map will
work until it is reactivated.
If you need help turning JavaScript On, click here.
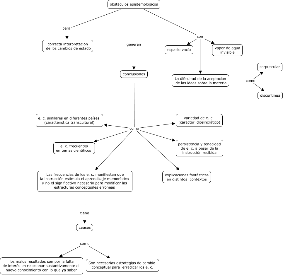
Este Cmap, tiene información relacionada con: obstáculos epistemológicos, conclusiones como e. c. frecuentes en temas científicos, conclusiones como variedad de e. c. (carácter idiosincrático), La dificultad de la aceptación de las ideas sobre la materia como discontinua, conclusiones como e. c. similares en diferentes países (característica transcultural), conclusiones como persistencia y tenacidad de e. c. a pesar de la instrucción recibida, causas como Son necesarias estrategias de cambio conceptual para erradicar los e. c., obstáculos epistemológicos para correcta interpretación de los cambios de estado, obstáculos epistemológicos son La dificultad de la aceptación de las ideas sobre la materia, obstáculos epistemológicos generan conclusiones, obstáculos epistemológicos son espacio vacío, causas como los malos resultados son por la falta de interés en relacionar sustantivamente el nuevo conocimiento con lo que ya saben, obstáculos epistemológicos son vapor de agua invisible, conclusiones como Las frecuencias de los e. c. manifiestan que la instrucción estimula el aprendizaje memorístico y no el significativo necesario para modificar las estructuras conceptuales erróneas, Las frecuencias de los e. c. manifiestan que la instrucción estimula el aprendizaje memorístico y no el significativo necesario para modificar las estructuras conceptuales erróneas tiene causas, La dificultad de la aceptación de las ideas sobre la materia como corpuscular, conclusiones como explicaciones fantásticas en distintos contextos