WARNING:
JavaScript is turned OFF. None of the links on this concept map will
work until it is reactivated.
If you need help turning JavaScript On, click here.
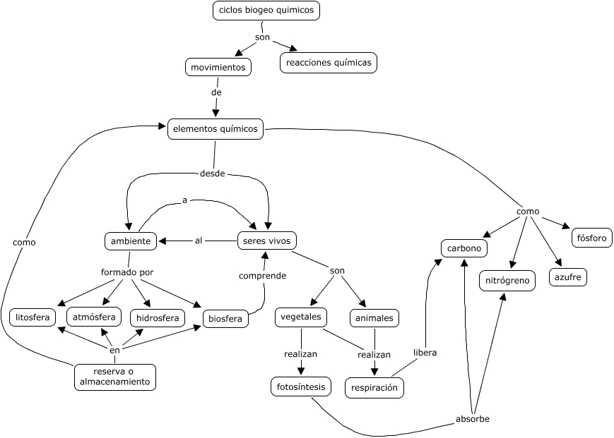
Este Cmap, tiene información relacionada con: ciclos biogeoquímicos, respiración libera carbono, elementos químicos como azufre, reserva o almacenamiento en hidrosfera, elementos químicos como carbono, ambiente formado por litosfera, reserva o almacenamiento en litosfera, biosfera comprende seres vivos, ambiente formado por biosfera, seres vivos son vegetales, ambiente formado por hidrosfera, reserva o almacenamiento como elementos químicos, elementos químicos como nitrógreno, elementos químicos como fósforo, animales realizan respiración, seres vivos son animales, elementos químicos desde seres vivos, seres vivos al ambiente, reserva o almacenamiento en atmósfera, vegetales realizan respiración, ciclos biogeo quimicos son reacciones químicas