WARNING:
JavaScript is turned OFF. None of the links on this concept map will
work until it is reactivated.
If you need help turning JavaScript On, click here.
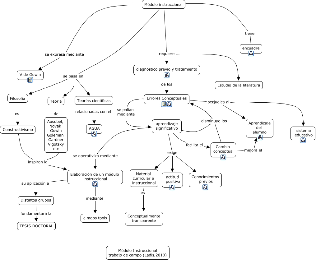
Este Cmap, tiene información relacionada con: MI, Elaboración de un módulo instruccional su aplicación a Distintos grupos, Módulo instruccional requiere Estudio de la literatura, Constructivismo inspiran la Elaboración de un módulo instruccional, aprendizaje significativo exige Conocimientos previos, diagnóstico previo y tratamiento de los Errores Conceptuales, Ausubel, Novak Gowin Goleman Gardner Vigotsky etc inspiran la Elaboración de un módulo instruccional, Errores Conceptuales perjudica al sistema educativo, Distintos grupos fundamentará la TESIS DOCTORAL, Módulo instruccional tiene encuadre, aprendizaje significativo facilita el Cambio conceptual, aprendizaje significativo exige actitud positiva, Teorías científicas relacionadas con el AGUA, Módulo instruccional se basa en Teorías científicas, Elaboración de un módulo instruccional mediante c maps tools, Cambio conceptual mejora el Aprendizaje del alumno, aprendizaje significativo disminuye los Errores Conceptuales, Módulo instruccional se basa en Teoria, Módulo instruccional se expresa mediante V de Gowin, Teoria de Ausubel, Novak Gowin Goleman Gardner Vigotsky etc, aprendizaje significativo se operativiza mediante Elaboración de un módulo instruccional