WARNING:
JavaScript is turned OFF. None of the links on this concept map will
work until it is reactivated.
If you need help turning JavaScript On, click here.
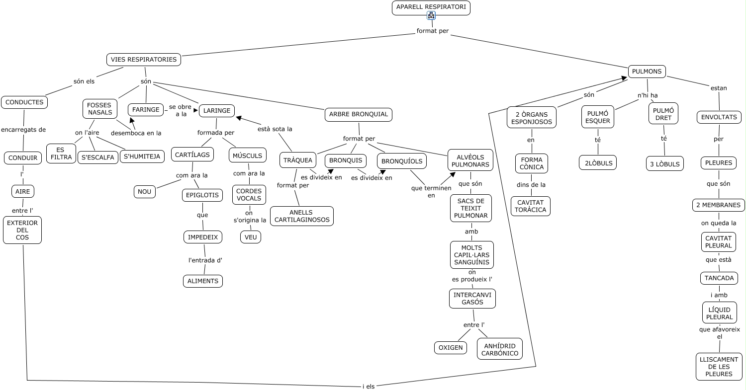
Este Cmap, tiene información relacionada con: ap_respir_munt, PLEURES que són 2 MEMBRANES, 2 ÒRGANS ESPONJOSOS en FORMA CÒNICA, TANCADA i amb LÍQUID PLEURAL, ARBRE BRONQUIAL format per BRONQUÍOLS, CARTÍLAGS com ara la EPIGLOTIS, FARINGE se obre a la LARINGE, SACS DE TEIXIT PULMONAR amb MOLTS CAPIL·LARS SANGUÍNIS, ARBRE BRONQUIAL format per ALVÈOLS PULMONARS, VIES RESPIRATORIES són FARINGE, BRONQUÍOLS que terminen en ALVÈOLS PULMONARS, ARBRE BRONQUIAL format per TRÀQUEA, LÍQUID PLEURAL que afavoreix el LLISCAMENT DE LES PLEURES, CONDUCTES encarregats de CONDUIR, MÚSCULS com ara la CORDES VOCALS, PULMONS són 2 ÒRGANS ESPONJOSOS, EXTERIOR DEL COS i els PULMONS, PULMONS n'hi ha PULMÓ ESQUER, LARINGE formada per MÚSCULS, ARBRE BRONQUIAL format per BRONQUIS, 2 MEMBRANES on queda la CAVITAT PLEURAL