WARNING:
JavaScript is turned OFF. None of the links on this concept map will
work until it is reactivated.
If you need help turning JavaScript On, click here.
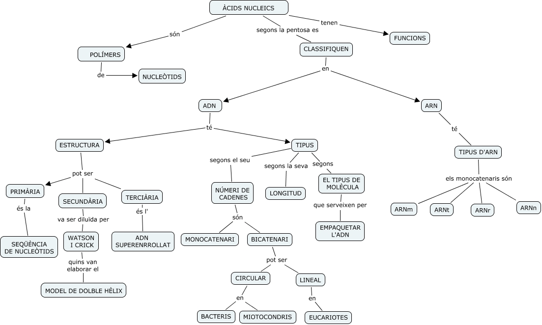
Este Cmap, tiene información relacionada con: àcids nucleics, BICATENARI pot ser CIRCULAR, BICATENARI pot ser LINEAL, CIRCULAR en BACTERIS, ESTRUCTURA pot ser TERCIÀRIA, PRIMÀRIA és la SEQÜÈNCIA DE NUCLEÒTIDS, NÚMERI DE CADENES són MONOCATENARI, ESTRUCTURA pot ser SECUNDÀRIA, CLASSIFIQUEN en ARN, NÚMERI DE CADENES són BICATENARI, TIPUS D'ARN els monocatenaris són ARNn, TIPUS segons la seva LONGITUD, ARN té TIPUS D'ARN, WATSON I CRICK quins van elaborar el MODEL DE DOLBLE HÈLIX, ÀCIDS NUCLEICS tenen FUNCIONS, ÀCIDS NUCLEICS segons la pentosa es CLASSIFIQUEN, CIRCULAR en MIOTOCONDRIS, CLASSIFIQUEN en ADN, TIPUS D'ARN els monocatenaris són ARNr, TIPUS D'ARN els monocatenaris són ARNm, ÀCIDS NUCLEICS són POLÍMERS