WARNING:
JavaScript is turned OFF. None of the links on this concept map will
work until it is reactivated.
If you need help turning JavaScript On, click here.
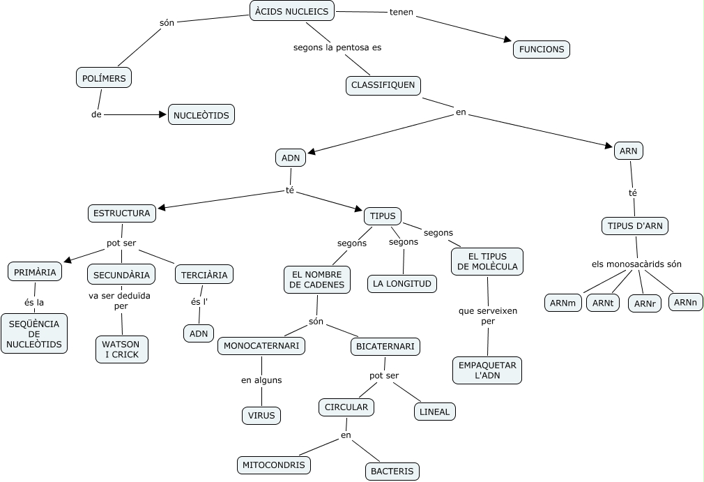
Este Cmap, tiene información relacionada con: Àcid nucleics, TIPUS D'ARN els monosacàrids són ARNr, BICATERNARI pot ser CIRCULAR, EL NOMBRE DE CADENES són MONOCATERNARI, TIPUS segons EL TIPUS DE MOLÈCULA, TIPUS segons EL NOMBRE DE CADENES, SECUNDÀRIA va ser deduïda per WATSON I CRICK, CLASSIFIQUEN en ARN, TIPUS D'ARN els monosacàrids són ARNm, ADN té TIPUS, ADN té ESTRUCTURA, TIPUS segons LA LONGITUD, ESTRUCTURA pot ser SECUNDÀRIA, ESTRUCTURA pot ser PRIMÀRIA, ÀCIDS NUCLEICS segons la pentosa es CLASSIFIQUEN, ÀCIDS NUCLEICS tenen FUNCIONS, CIRCULAR en MITOCONDRIS, ARN té TIPUS D'ARN, CLASSIFIQUEN en ADN, TIPUS D'ARN els monosacàrids són ARNt, MONOCATERNARI en alguns VIRUS