WARNING:
JavaScript is turned OFF. None of the links on this concept map will
work until it is reactivated.
If you need help turning JavaScript On, click here.
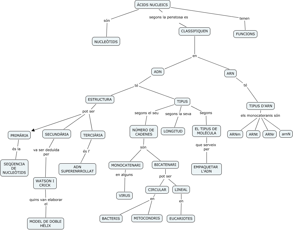
Este Cmap, tiene información relacionada con: àcids nucleics, LINEAL en EUCARIOTES, NÚMERO DE CADENES són BICATENARI, CIRCULAR en MITOCONDRIS, TIPUS segons la seva LONGITUD, TIPUS D'ARN els monocateranis són arnN, CLASSIFIQUEN en ARN, CIRCULAR en BACTERIS, ÀCIDS NUCLEICS segons la penstosa es CLASSIFIQUEN, ÀCIDS NUCLEICS tenen FUNCIONS, CLASSIFIQUEN en ADN, TIPUS D'ARN els monocateranis són ARNr, EL TIPUS DE MOLÈCULA que serveix per EMPAQUETAR L'ADN, PRIMÀRIA és la SEQÜENCIA DE NUCLEÒTIDS, ESTRUCTURA pot ser PRIMÀRIA, ADN té ESTRUCTURA, TIPUS D'ARN els monocateranis són ARNt, TIPUS segons el seu NÚMERO DE CADENES, BICATENARI pot ser CIRCULAR, SECUNDÀRIA va ser deduïda per WATSON I CRICK, ARN té TIPUS D'ARN