WARNING:
JavaScript is turned OFF. None of the links on this concept map will
work until it is reactivated.
If you need help turning JavaScript On, click here.
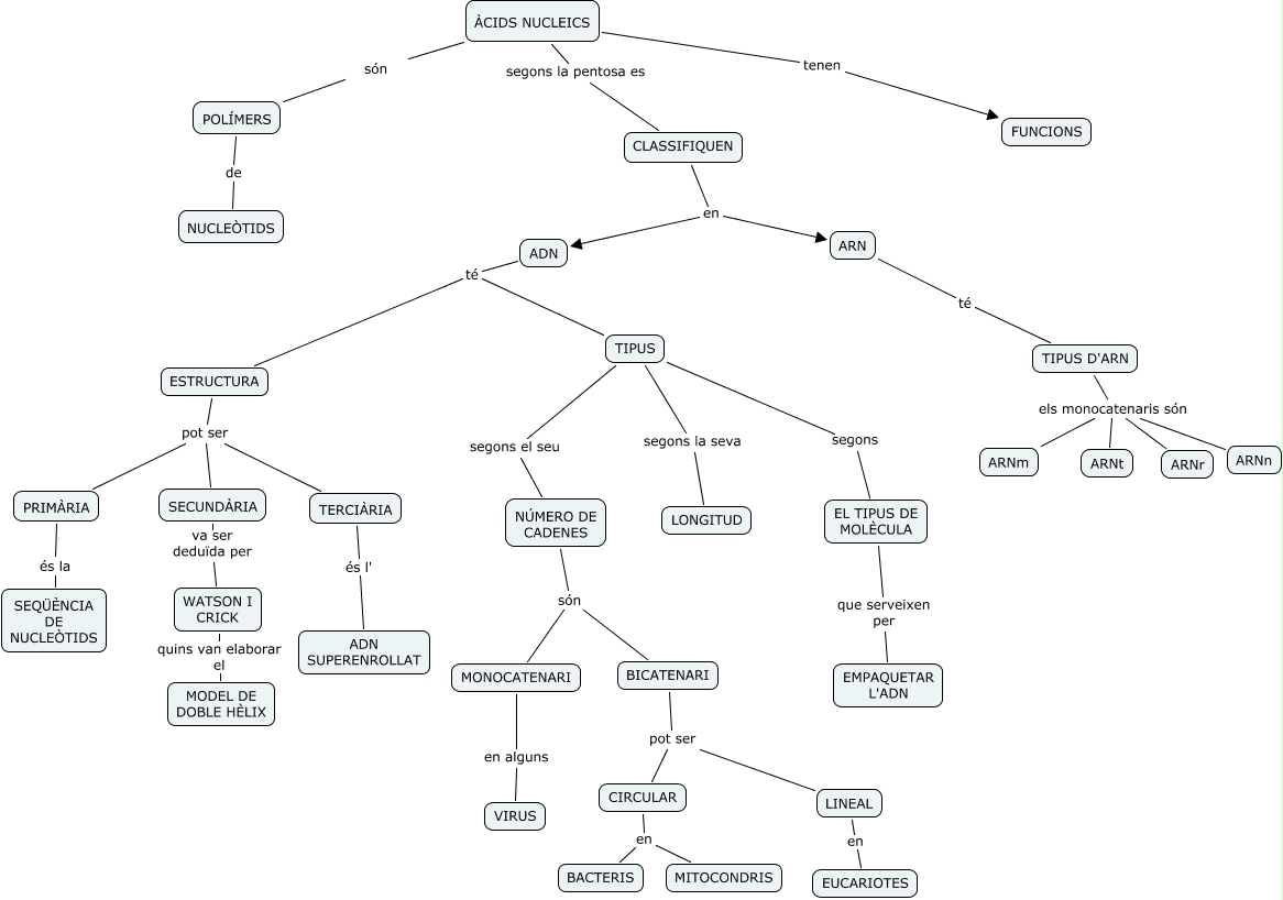
Este Cmap, tiene información relacionada con: Àcids nucleics, NÚMERO DE CADENES són BICATENARI, ESTRUCTURA pot ser TERCIÀRIA, TIPUS D'ARN els monocatenaris són ARNn, CIRCULAR en BACTERIS, SECUNDÀRIA va ser deduïda per WATSON I CRICK, TIPUS D'ARN els monocatenaris són ARNt, BICATENARI pot ser CIRCULAR, NÚMERO DE CADENES són MONOCATENARI, ÀCIDS NUCLEICS segons la pentosa es CLASSIFIQUEN, ÀCIDS NUCLEICS tenen FUNCIONS, TIPUS segons la seva LONGITUD, MONOCATENARI en alguns VIRUS, ARN té TIPUS D'ARN, ÀCIDS NUCLEICS són POLÍMERS, ESTRUCTURA pot ser SECUNDÀRIA, CIRCULAR en MITOCONDRIS, TERCIÀRIA és l' ADN SUPERENROLLAT, TIPUS D'ARN els monocatenaris són ARNr, ADN té TIPUS, TIPUS D'ARN els monocatenaris són ARNm