WARNING:
JavaScript is turned OFF. None of the links on this concept map will
work until it is reactivated.
If you need help turning JavaScript On, click here.
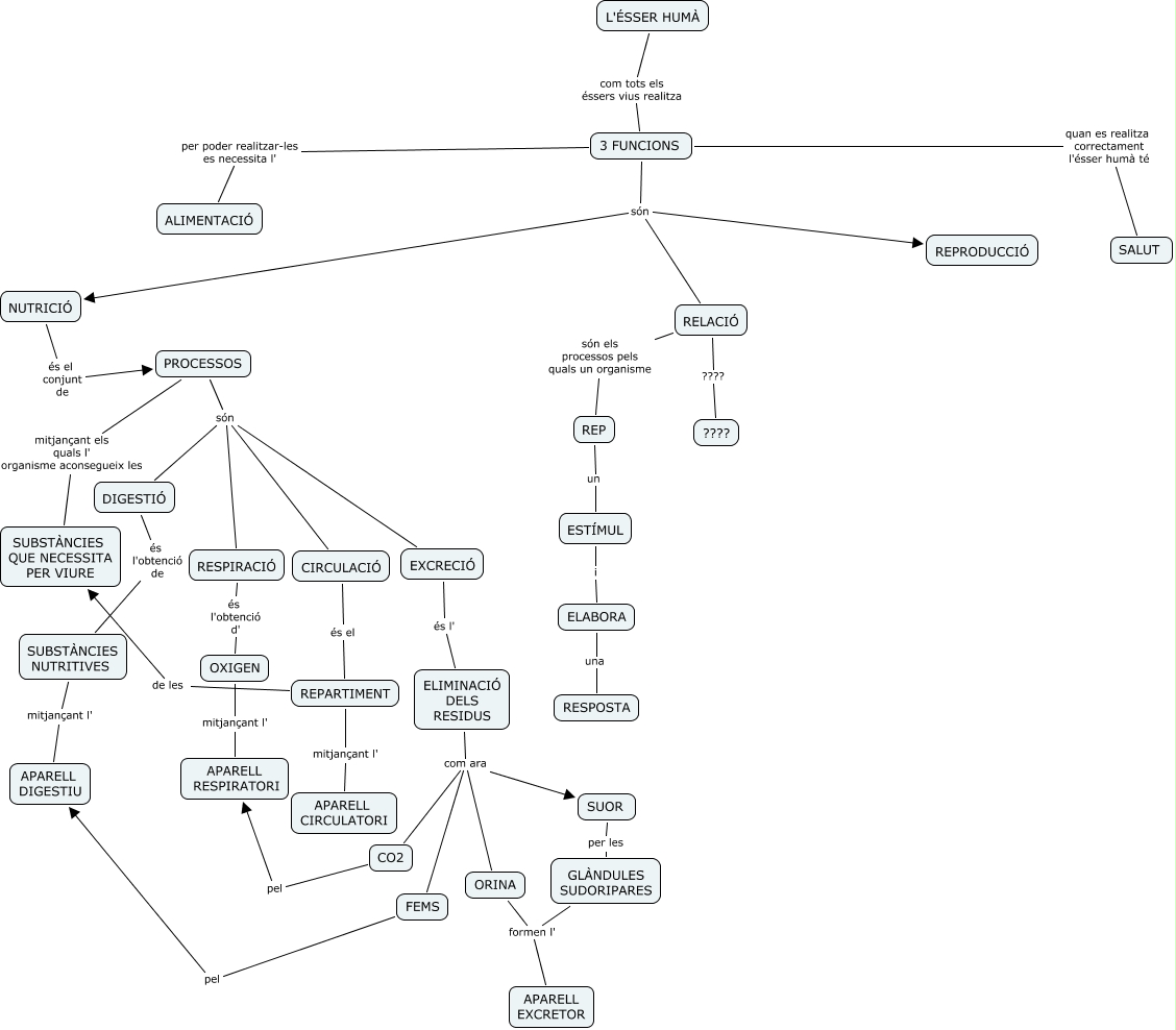
Este Cmap, tiene información relacionada con: ELS APARELLS, PROCESSOS són CIRCULACIÓ, 3 FUNCIONS per poder realitzar-les es necessita l' ALIMENTACIÓ, ESTÍMUL i ELABORA, REPARTIMENT mitjançant l' APARELL CIRCULATORI, ELIMINACIÓ DELS RESIDUS com ara ORINA, SUOR per les GLÀNDULES SUDORIPARES, ELIMINACIÓ DELS RESIDUS com ara SUOR, 3 FUNCIONS són NUTRICIÓ, PROCESSOS són EXCRECIÓ, CIRCULACIÓ és el REPARTIMENT, 3 FUNCIONS són REPRODUCCIÓ, CO2 pel APARELL RESPIRATORI, REP un ESTÍMUL, NUTRICIÓ és el conjunt de PROCESSOS, ORINA formen l' APARELL EXCRETOR, L'ÉSSER HUMÀ com tots els éssers vius realitza 3 FUNCIONS, 3 FUNCIONS són RELACIÓ, RELACIÓ són els processos pels quals un organisme REP, GLÀNDULES SUDORIPARES formen l' APARELL EXCRETOR, ELIMINACIÓ DELS RESIDUS com ara CO2