WARNING:
JavaScript is turned OFF. None of the links on this concept map will
work until it is reactivated.
If you need help turning JavaScript On, click here.
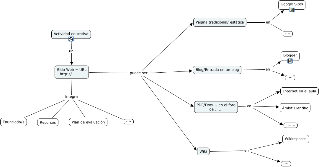
Este Cmap, tiene información relacionada con: Actividad en internet, Wiki en ...., Sitio Web = URL http:// ........ puede ser Blog/Entrada en un blog, Sitio Web = URL http:// ........ puede ser PDF/Doc/... en el foro de ......, Sitio Web = URL http:// ........ integra Plan de evaluación, PDF/Doc/... en el foro de ...... en Àmbit Científic, Actividad educativa un Sitio Web = URL http:// ........, Blog/Entrada en un blog en Blogger, Sitio Web = URL http:// ........ integra Recursos, Wiki en Wikiespaces, Sitio Web = URL http:// ........ puede ser Wiki, PDF/Doc/... en el foro de ...... en ......., Página tradicional/ estática en ...., Sitio Web = URL http:// ........ integra ...., PDF/Doc/... en el foro de ...... en Internet en el aula, Sitio Web = URL http:// ........ puede ser Página tradicional/ estática, Blog/Entrada en un blog en ...., Sitio Web = URL http:// ........ integra Enunciado/s, Página tradicional/ estática en Google Sites