WARNING:
JavaScript is turned OFF. None of the links on this concept map will
work until it is reactivated.
If you need help turning JavaScript On, click here.
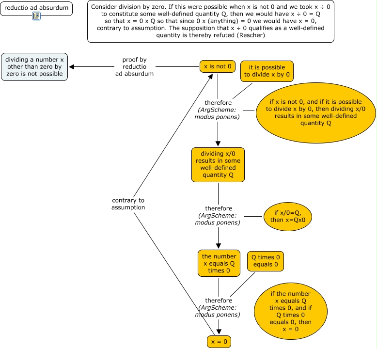
This Concept Map, created with IHMC CmapTools, has information related to: reductio-ad-absurdum, x is not 0 therefore (ArgScheme: modus ponens) dividing x/0 results in some well-defined quantity Q, if the number x equals Q times 0, and if Q times 0 equals 0, then x = 0 therefore (ArgScheme: modus ponens) x = 0, the number x equals Q times 0 therefore (ArgScheme: modus ponens) x = 0, Q times 0 equals 0 therefore (ArgScheme: modus ponens) x = 0, if x/0=Q, then x=Qx0 therefore (ArgScheme: modus ponens) the number x equals Q times 0, if x is not 0, and if it is possible to divide x by 0, then dividing x/0 results in some well-defined quantity Q therefore (ArgScheme: modus ponens) dividing x/0 results in some well-defined quantity Q, dividing x/0 results in some well-defined quantity Q therefore (ArgScheme: modus ponens) the number x equals Q times 0, x is not 0 proof by reductio ad absurdum dividing a number x other than zero by zero is not possible, it is possible to divide x by 0 therefore (ArgScheme: modus ponens) dividing x/0 results in some well-defined quantity Q, x = 0 contrary to assumption x is not 0