WARNING:
JavaScript is turned OFF. None of the links on this concept map will
work until it is reactivated.
If you need help turning JavaScript On, click here.
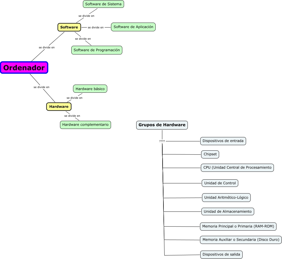
Este Cmap, tiene información relacionada con: Partes del ordenador, Software se divide en Software de Programación, Grupos de Hardware ???? Unidad de Almacenamiento, Software se divide en Ordenador, Grupos de Hardware ???? Dispositivos de entrada, Grupos de Hardware ???? Dispositivos de salida, Hardware se divide en Hardware básico, Grupos de Hardware ???? Memoria Principal o Primaria (RAM-ROM), Hardware se divide en Ordenador, Grupos de Hardware ???? Chipset, Software se divide en Software de Sistema, Grupos de Hardware ???? Unidad de Control, Grupos de Hardware ???? Unidad Aritmético-Lógico, Grupos de Hardware ???? Memoria Auxiliar o Secundaria (Disco Duro), Software se divide en Software de Aplicación, Grupos de Hardware ???? CPU (Unidad Central de Procesamiento, Hardware se divide en Hardware complementario