WARNING:
JavaScript is turned OFF. None of the links on this concept map will
work until it is reactivated.
If you need help turning JavaScript On, click here.
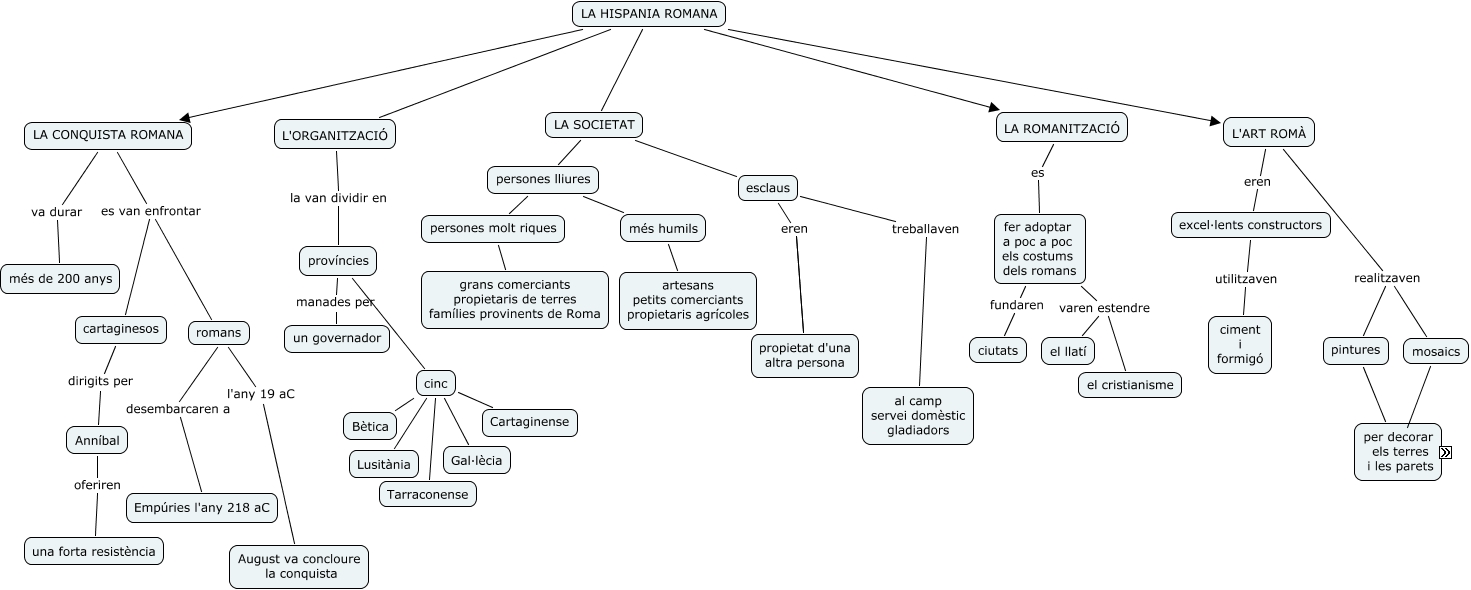
Aquest mapa conceptual conté informació relacionada amb: La hispània I, LA HISPANIA ROMANA LA SOCIETAT, LA CONQUISTA ROMANA es van enfrontar cartaginesos, províncies cinc, persones molt riques grans comerciants propietaris de terres famílies provinents de Roma, romans desembarcaren a Empúries l'any 218 aC, romans l'any 19 aC August va concloure la conquista, esclaus eren propietat d'una altra persona, cartaginesos dirigits per Anníbal, pintures per decorar els terres i les parets, cinc Bètica, LA HISPANIA ROMANA L'ORGANITZACIÓ, fer adoptar a poc a poc els costums dels romans fundaren ciutats, fer adoptar a poc a poc els costums dels romans varen estendre el cristianisme, L'ART ROMÀ realitzaven pintures, províncies manades per un governador, excel·lents constructors utilitzaven ciment i formigó, LA ROMANITZACIÓ es fer adoptar a poc a poc els costums dels romans, L'ART ROMÀ realitzaven mosaics, esclaus treballaven al camp servei domèstic gladiadors, LA HISPANIA ROMANA L'ART ROMÀ